各区生态环境局,自贸区管委会保税区管理局、临港新片区管委会,各有关单位:
生态环境部在环评文件质量复核中发现奉贤区生态环境局审批的《小核酸药物产业化研究项目环境影响报告书》(以下简称《报告书》)存在质量问题,要求我局组织开展进一步复核并处理,现将相关问题和处理意见通报如下:
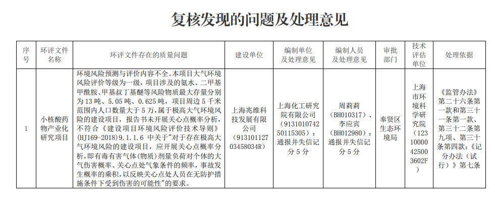
《报告书》存在以下问题:环境风险预测与评价内容不全。本项目大气环境风险评价等级为一级,项目涉及的氨水、二甲基甲酰胺、甲基叔丁基醚等风险物质最大存量分别为13吨、5.05吨、0.625吨,项目周边5千米范围内人口数量大于5万,属于极高大气环境风险的建设项目,报告书未开展关心点概率分析,不符合《建设项目环境风险评价技术导则》(HJ169—2018)9.1.1.6中关于“对于存在极高大气环境风险的建设项目,应开展关心点概率分析,即有毒有害气体(物质)剂量负荷对个体的大气伤害概率、关心点处气象条件的频率,事故发生概率的乘积,以反映关心点处人员在无防护措施条件下受到伤害的可能性”的要求。
根据《建设项目环境影响报告书(表)编制监督管理办法》(以下简称《监管办法》)第二十六条第一款、第三十条第四款、第三十一条第一款、第三十二条第九项和第三十条第四款,以及《建设项目环境影响报告书(表)编制单位和编制人员失信行为计分办法(试行)》(以下简称《记分办法(试行)》)第七条规定,我局决定对环评编制单位(上海化工研究院有限公司)、2名编制人员(周莉莉BH010317、李应宾BH012980)予以通报,并分别失信记分5分;对审批部门(奉贤区生态环境局)、技术评估单位(上海市环境科学研究院)在审批和技术评估过程中对环评文件审核把关不严的情况予以通报(具体情况详见附件)。
(一)受到通报的环评文件编制单位和编制人员要吸取教训,完善内部质量控制体系,加强环境影响报告书(表)编制能力建设,提升环境影响评价专业技术水平。各编制单位和编制人员要引以为戒,举一反三,规范从业行为,维护环评行业秩序,提高环评文件编制质量。
(二)技术评估单位应切实履行评估责任,建立质量内控机制,对评估结论终身负责。严格审查环评文件规范性、数据真实性及措施可行性,发现问题如实记录并反馈审批部门。加强人员培训,提升专业水平,独立公正开展评估,确保评估质量经得起检验。
(三)各区环评文件审批部门应进一步提高审批工作质量,加强对本辖区内开展环评业务的编制单位的监督检查,对环评文件编制质量、规范性存在问题的环评编制单位和编制人员进行处理并失信记分,处理结果报送市生态环境局。
附件:复核发现的问题及处理意见
上海市生态环境局
2026年4月15日

点击阅读原文,查看《上海市生态环境局关于〈小核酸药物产业化研究项目环境影响报告书〉质量复核发现问题及处理意见的通报》(沪环评〔2026〕54号)