近日,上海市第三中级人民法院(上海知识产权法院、上海铁路运输中级法院)破产审判庭王益平法官接到某医疗器械设备有限公司(以下简称A公司)负责人打来的电话。
电话那头是抑制不住的喜悦,电话这头是如释重负的欣慰。A公司的重生,不仅是企业通过司法重整获得新生的典型案例,更是人民法院精准识别科创价值,保全新质生产力核心要素,挽救具有核心技术的民生类科创小微企业的生动实践。
从“黑科技”到“零清偿”
一家明星企业的至暗时刻
A公司是一家专注于牙科医疗设备研发生产的小微企业,自2009年创立以来,长期深耕超声洁牙设备领域,组建了具备核心竞争力的研发团队,并与国内多所专业口腔医学院校建立了深度合作关系。
2019年,A公司研发的超声洁牙设备iClean-7、iClean-Pro被认定为上海市高新技术成果转化项目。该设备是上海市唯一能实现无麻药深入龈下14毫米刮治的超声洁牙机,不仅解决了临床刮治的难点,还通过微创技术改善了患者治疗体验、消除了患者治疗恐惧。
然而好景不长。几年后,A公司因资金链断裂,生产经营陷入停滞,无法支付供应商货款和员工工资,债务不断累积。2023年5月,因无法清偿到期债务,经A公司申请,相关执行法院通过“执转破”机制将该案移送上海市第三中级人民法院(上海知识产权法院、上海铁路运输中级法院)破产审查。
受理案件后,上海市第三中级人民法院(上海知识产权法院、上海铁路运输中级法院)依法指定破产管理人。经调查,A公司对外负债5600万余元,公司账面资产已远远不足以覆盖债务。如果直接进行破产清算,普通债权的清偿率将为零。
“我们公司规模虽小,但技术是实实在在的,市场口碑也很好。如果就这么破产清算掉,太可惜了。”公司负责人言语间满是不甘。
“悬崖边”的转身
破产清算及时转为重整
<< 左右滑动查看更多照片 >>
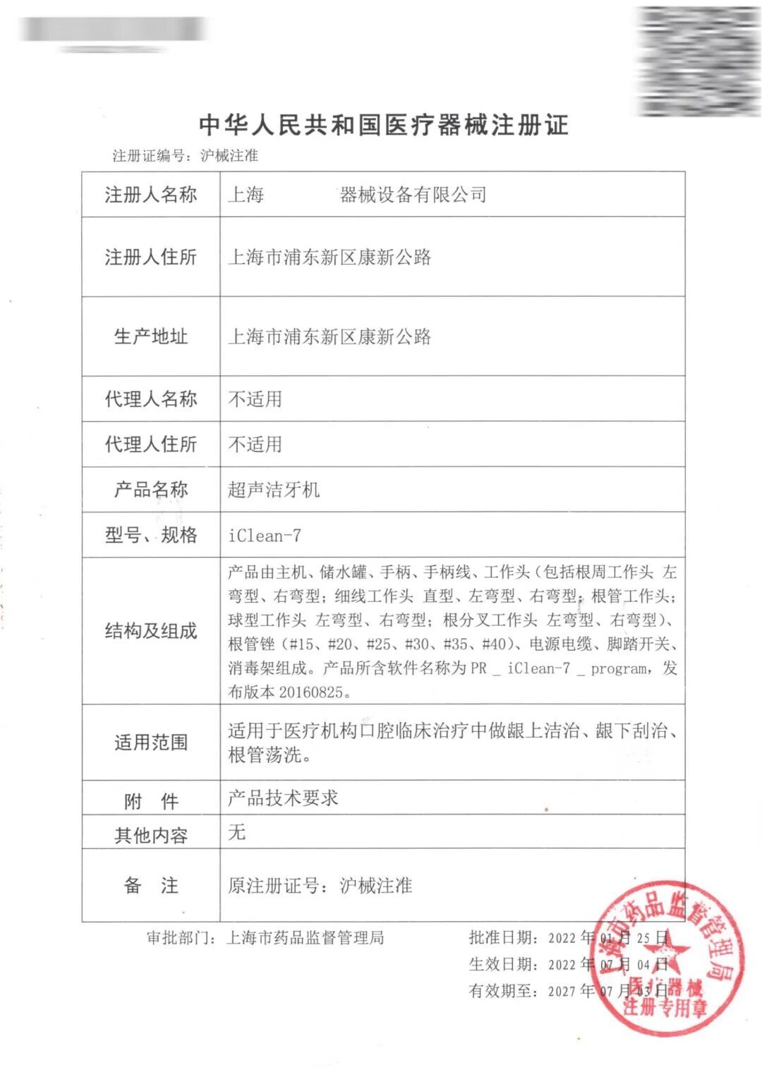
破产管理人清产核资后发现,A公司的价值远不止账面资产的体现。该公司拥有44项注册有效的专利、商标、著作权等知识产权,更关键的是持有二类医疗器械经营备案凭证及医疗器械注册证。在医疗器械行业,这些资质是准入和持续经营的“生命线”,其价值远超有形资产。
“这家企业虽然陷入债务困境,但其掌握的核心技术和行业准入资质,正是国家鼓励发展的、具备民生属性的新质生产力核心要素。如果就此消亡,是市场和社会、债权人和债务人的多重损失。”王益平在研判后提出。
基于对科创价值的精准识别,合议庭和破产管理人一致认为A公司具有显著的重整价值和再生可能,为最大限度保全新质生产力核心要素,实现企业再生,上海市第三中级人民法院(上海知识产权法院、上海铁路运输中级法院)依法裁定A公司由破产清算转入重整程序。
量身定制重整方案
守住企业“命根子”
“公司要活下去,就得有钱进来。研发团队是我们一手培养出来的,技术成果也是熬了多少年才攒下的家底,这些就是公司的命根子。我希望公司能活下来,而且得有精神、有魂地活下去。”这是公司负责人的心声,也是合议庭努力的方向。
通过公开市场招募,一家投资人愿意投入1000万元用于化解A公司及其子公司的历史债务问题。
在招募投资人的同时,法院与破产管理人也同步思考保留并盘活企业“内核”的路径:一是保留核心技术与资质,在法院指导下,管理人在A公司名下所有医疗器械生产资质、备案凭证及注册证等资质到期前及时完成全部续期;二是保留核心团队,针对科创企业高度依赖人才的特点,留用核心研发、生产、销售等领域的关键员工,确保技术传承和客户关系稳定。
经过全盘考虑,以引入资金与保留核心业务为目标、体现公平与效率相平衡的重整计划最终成型,职工债权、税收债权可获得全额清偿,普通债权可获得“阶梯式”部分清偿。
多方联动解“心结”
重整计划高票通过
破产管理人满怀信心地将重整计划草案初步征询主要债权人意见,但结果并不乐观。两户债权金额最大且具有国资背景的债权人认为清偿率过低,无法满足保障国有资产安全的基本要求,若想表决同意就要提高清偿率。此外,这两户债权人还对重整投资人的投资报价、经营方案存在诸多疑虑。
摆在合议庭面前的,是一道必须破解的难题:如何在保障国有资产安全与挽救具有核心技术的科创企业之间找到平衡点?
为此,王益平先后两次召集这两户债权人、破产管理人、重整投资人、企业高管代表到法院进一步谈话会商。
“判断清偿率,应将重整与清算两种状态下能获得的清偿比例进行比较,就A公司而言,其资产已远不能清偿负债,现有方案较清算状态下的零清偿已实现一定程度的提升。”王益平向债权人耐心解释,“另外,对你们的债权承担连带保证责任的核心高管已与重整投资人达成协议继续聘用,为其个人履行保证责任奠定了基础,也一定程度提升了债权获得清偿的可能。”
破产管理人、重整投资人也当面耐心解答了两户债权人的疑虑。最终,在多方努力下,经过优化的重整计划草案获各债权人组高票通过。上海市第三中级人民法院(上海知识产权法院、上海铁路运输中级法院)经审查认为,该重整计划草案公平对待所有债权人,普通债权清偿率显著高于清算状态,经营方案切实可行,能够有效延续企业的经营价值和核心技术能力,据此裁定批准了该重整计划。
这份裁定,为A公司的重生扫清了最后的程序障碍。
重整方案顺利执行
44项专利与核心团队“全留存”
裁定批准不是终点,而是重整计划执行的起点。
在法院持续监督和破产管理人扎实推进下,重整计划得到高效执行:投资人资金按约注入,破产管理人迅速完成了对优先债权、职工债权、税款债权的全额清偿,以及对普通债权的按比例清偿,历史债务一次性合法处置;重整前执行案件导致的失信、限高问题均已依法处理完毕;A公司所有的医疗器械生产经营资质均已完成续期,确保了企业法律地位的完整性和市场准入的连续性。

最令人欣慰的是,核心技术团队无一人流失,研发和生产的稳定得以保持;原有的优质客户渠道正在稳步恢复;基于原有的专利技术,新产品研发也已重新启动。
“我司的技术与团队能够得以保留并延续,企业得以重生,我们内心的石头也落地了!”A公司负责人向法院和破产管理人表达了真挚的感谢。

从濒临清算到全面复产,从零清偿到全额清偿,从失信限高到信用修复——这家“专精特新”小微企业,在司法重整的护航下,完成了真正意义上的“绝处逢生”。
司法护航
让“小而美”的科创火种不熄
A公司重整案的意义,远不止于一家企业的起死回生。
“A公司重整案,体现了人民法院充分发挥重整程序‘积极拯救’功能,紧扣‘传统优势产业打底、新兴支柱产业扛鼎、未来产业谋篇’的三层产业体系建设要求,聚焦民生类科创企业司法保护的积极作为,在服务新质生产力发展上具有典型意义。”上海破产法庭庭长徐子良表示,“该案从清算转重整、引入投资人到批准计划、监督执行,各个环节紧密衔接,用高效的司法程序稳定了各方预期,最大化减少了程序空转对企业经营价值的耗损,为小微企业在重整程序中赢得了宝贵时间。”
“法院办理重整案件绝非流水线式的‘走流程’,而应因企施策、对症下药。”王益平介绍,“本案正是考虑到科创企业‘人、技术、资质’三位一体的特点,重整计划特别设计了资质续期和核心团队保留方案,注重‘内核保全’,确保企业最宝贵的‘软资产’不因重整而流失,实现了真正的‘重生’而非简单‘换壳’。”
本案不仅解决了债务问题,更通过司法与行政的协调联动,系统性地解除了历史查封、限高等执行措施,企业信用得以修复,为A公司重返市场扫清了障碍。正如破产管理人在复盘时所言:“企业重生的同时,经营者更关心信用能否重生。”
对于暂时陷入财务困境但拥有核心技术、良好市场前景的优质小微科创企业,尤其是与民生保障密切相关的新兴产业细分领域主体,破产重整制度是一剂纾困解难的“良药”。通过法院、破产管理人、投资人、债权人的多方合力,系统性化解债务危机,最终实现企业法律主体、经营能力、市场信用的全面“重生”,推动新质生产力发展与民生保障协同共进,实现企业再生、债权人受益、产业提升、社会稳定的多赢局面。
来源丨上海市第三中级人民法院(上海知识产权法院、上海铁路运输中级法院)
高院供稿部门:商事审判庭(破产审判庭)
文字:侯聪宇、周莹莹、陈逸韵
责任编辑:张巧雨
编辑:左雨欣
声明丨转载请注明来自“上海高院”公众号
▴ 点击上方卡片关注“上海高院”公众号 ▴