根据《上海市教育委员会关于做好2026年本市学前教育阶段适龄幼儿入园工作的通知》《上海市松江区教育局关于2026年松江区学前教育阶段招生工作的实施方案》相关精神,现结合本镇实际就2026年松江区九亭镇学前教育阶段招生工作制定如下实施方案。
进一步强化政府职能,完善学前教育公共服务体系,优化学前教育资源布局,规范各托幼机构办学行为,依法实施学前教育阶段招生工作。
(一)坚持信息公开和公平操作的原则
九亭镇各托幼机构应主动向社会公开本镇“学前教育阶段招生工作实施方案”、相关通知等有关信息,并按要求做好招生宣传、咨询与服务等工作。
(二)坚持公益性和普惠性的原则
基于九亭镇学前教育资源实际,各托幼机构须严格遵照招生工作程序,优先满足符合条件的小班适龄幼儿接受学前教育的需求;切实按照学额及相关规定落实好托班入园、符合条件的中大班适龄幼儿的补充入园(或转园)等工作。
(三)坚持统一部署和分级管理的原则
在区教育局的统一部署下,九亭镇的学前教育阶段招生工作由区教育局和九亭镇有关部门分别实施管理。
(四)坚持相对就近和统筹安排的原则
在网上信息登记、报名验证等基础上,区教育局和九亭镇有关部门根据生源信息与资源实际,统筹确定九亭镇公办园的小班学区范围。
(五)坚持规范管理和严控班学额的原则
九亭镇各托幼机构须严肃纪律、优化服务、严控学额,确保招生工作规范、有序、高效进行。区教育局和九亭镇有关部门根据镇内资源与生源实际、办园条件与设置规模等核定公民办托幼机构的班、学额数,对各托幼机构招生工作全程性监管。
2022年9月1日--2023年8月31日出生,身体健康、可独立参加集体活动且其法定监护人“合法稳定就业,合法稳定居住”的适龄幼儿。
(一)日程安排及相关工作说明
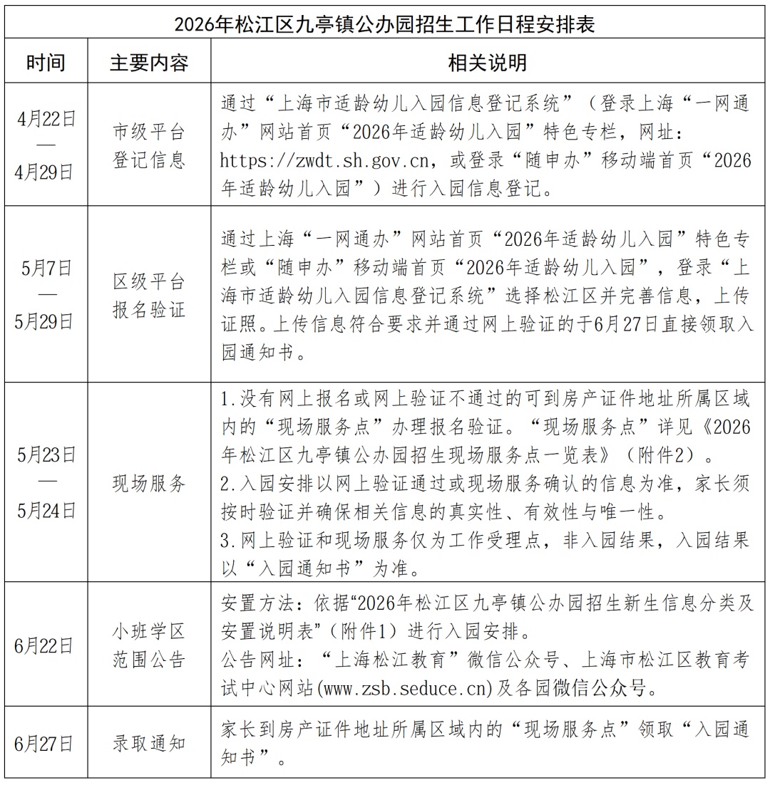
1、公办园

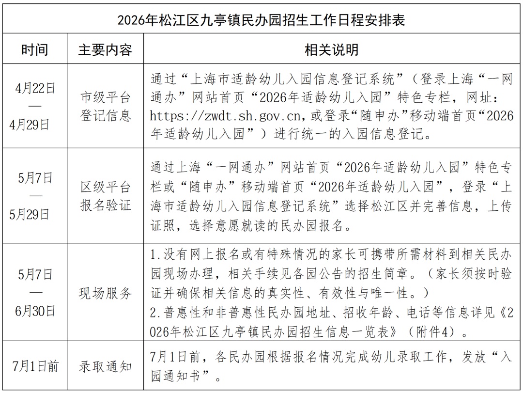
2、民办园

(二) 现场服务信息验证时所需材料(均须提供原件及复印件)
(1)《2026年上海市适龄幼儿入园信息登记表》(市级平台已完成入园信息登记的可直接打印,未登记的可于现场服务点验证时补登记信息)。
(2)《2026年上海市松江区幼儿入园报名表》(区级平台已完成报名的可直接打印,未报名的可于现场服务点验证时补报名)。
(3)公办园按照“2026年松江区九亭镇公办园招生新生信息分类及安置说明表”(附件1)提供相应的证件;民办园参照区级招生实施方案和各民办园的招生简章提供证件材料。
备注:“随申办”或上海“一网通办”网站中的电子证照与纸质证件同等效力使用。
(一)2026年幼儿园托班招生工作
(1) 招生对象
2023年9月1日—2024年8月31日出生,身体健康、可独立参加集体活动的适龄幼儿。
(2)安置方法
在人户一致入托优先的前提下,以监护人所持房产地址为准,依照幼儿户籍等情况,按序安排入托,额满即止。
(3)时间节点
2026年7月21日——8月9日进行区域内托班入托登记、现场信息验证、发放入托通知书。
(4)有关说明
2026年开设托班的公办园详见《2026年松江区九亭镇公办园招生信息一览表》(附件3)中标注“招生年龄”2-6岁;具体入托登记时间与安排等,以各相关公办园在本园公众号、网站上公布的“幼儿园入托招生简章”为准。
民办园托班招生详见各园招生简章,2026年开设托班的民办园详见《2026年松江区九亭镇民办园招生信息一览表》(附件4)中“招生年龄”含3岁以下的相关园所。
(二) 2026年松江区九亭镇中大班幼儿补充入园(或转园)工作
详见《2026年松江区九亭镇中大班幼儿补充入园(或转园)须知》(详见附件 5)。
1、严禁不足龄及不符合条件的幼儿入园;除要求幼儿按卫生保健相关制度进行体格检查并取得合格外,不得对申请入园的适龄幼儿及其家长举行或变相举行与入园挂钩的考试或测试;幼儿入园编班时应按出生年月编入相应年龄段。
2、民办托幼机构的招生简章和广告须真实有效、准确清晰、规范合法,并于招生报名启动前主动面向社会公示;同时,招生计划、招生简章和广告等基本信息应按区教育局要求进行备案,主动接受社会各界及上级有关部门的督查。
3、九亭镇教育事业办公室学前教育阶段招生咨询电话:57631891;咨询时间:9:00—11:30,13:30—16:30;咨询地址:九亭镇文浦路150弄2号楼三楼302、303。
4、基于九亭镇资源与生源实际,本镇学前教育阶段招生工作实施统一时间段内统一管理,非招生时间段不予受理。
5、本“方案”未尽事宜按上级有关规定执行,最终解释权在九亭镇教育办。
附件:
1、2026年松江区九亭镇公办园招生新生信息分类及安置说明表
2、2026年松江区九亭镇公办园招生现场服务点一览表
3、2026年松江区九亭镇公办园招生信息一览表
4、2026年松江区九亭镇民办园招生信息一览表
5、2026年松江区九亭镇中大班幼儿补充入园(或转园) 须知

↑↑↑
扫描上方二维码,获取附件