

开赛倒计时5天!
2026长三角国际铁人三项赛
暨铁人中国T51.5上海公开赛
一场铁人三项赛,一次与江南的深度邂逅。青浦区正全力推进农文商旅体展“六业”深度融合,让每一位来到青浦的朋友,都能在赛事之外,收获更丰富的旅行体验。

这里有一份主会场「上海大观园」周边景点和春游主题线路,无论你是想就近放松,还是深度漫游,总有一款适合你。
青浦“六业”融合还为每一位选手准备了赛事专属消费券(领物时领取),凭这张消费券,可以享受超多专属优惠权益!提前扫码下方二维码,查看优惠内容及通用店铺。

上海大观园
上海大观园

赛事主会场和起终点均设在以大观园花神广场为核心的古典园林区,这里以“十二金钗”为主题,巧妙融合诗词铺装与精美的花神雕塑,营造出浓郁的红楼文化氛围。
赛前赛后,不妨走进潇湘馆、怡红院,看海棠缀枝、翠竹依依,在春光里感受“红楼探春”的诗意。
朱家角古镇
上海朱家角古镇旅游区
距离主会场16公里,车程约24分钟

朱家角古镇今年全新打造“江南春韵·角里雅行”,带你全方位感受江南雅趣。
在这里,你可以品味江南美食、体验非遗手作,捏面人、糖画、竹编等民俗摊位随处可见,还能临窗品茗,听一段悠扬婉转的评弹小曲,让思绪随春水新绿漫溯千年。

金泽古镇
金泽古镇
距离主会场4.7公里,车程约9分钟

金泽古镇素有“江南第一桥乡”的美誉,古镇内古桥林立,桥桥相望,没有过多的商业化喧嚣,只有最纯粹的江南水乡风貌。
躲进古镇的小茶馆或者小面馆里,点上一碗本地特色点心,或品上一口春茶,既可躲过沾衣欲湿的春雨,又能坐赏烟雨朦胧的江南春色。


东方绿舟
东方绿舟
距离主会场12公里,车程约17分钟

东方绿舟毗邻烟波浩渺的淀山湖,坐拥植被苍翠的自然风光,配备恢弘大气的建筑群和功能齐全的户外活动设施,四季风光各具特色,是遛娃、骑行、健身的佳选之地。

在东方绿舟漫步,清新的草木气息扑面而来,穿梭于绿意之间,远眺淀山湖风光,或是陪孩子尽情撒欢玩耍,动静皆宜、自在舒展。

上海蟠龙新天地
蟠龙新天地
距离主会场48公里,车程约44分钟

蟠龙新天地是国家级旅游休闲街区,在此举办的“三生万物·过春天”主题活动,将江南水乡的自然肌理与春日活力完美融合。
花船载满春色缓缓驶过,渔人撑篙、鸬鹚入水,水乡春日图景完美再现,引得游人纷纷驻足。每周五至周日开市的蟠龙水集,汇聚鲜花、手作与春日好物,带你沉浸式感受江南春日的诗意与烟火。

随意寻一家临河店铺落座,只见窗外春色明媚、垂柳依依~在这般温柔春光里,品茶小坐、闲看游船往来,便能静享一段自在独处的慢时光。

赵巷镇和睦水街
和睦水街
距离主会场38公里,车程约36分钟

依河伸展的和睦水街,融合江南村落格局与现代设计美学,汇聚餐饮、民宿、文创、茶室、咖啡等多元业态,是闻名遐迩的热门打卡地。

春日逛水街,处处好景致,正适合寻一个临水座位,点一杯醇香咖啡,或沏一壶春茶,在温润春风与清新空气里静坐发呆,尽情感受水乡的美好~而饮光山房与和睦咖啡,便是这样的好去处。

©ShanghaiBUYBUY
临水而建的「饮光山房」,藏着一方雅致院落。炭火轻暖、茶汤慢沸,水汽氤氲间,清雅茶香与温柔民谣相融,为都市人辟出一隅治愈身心的静谧桃源。

「和睦咖啡」是赵巷镇首个乡村振兴项目——“和睦水街”的网红打卡点。咖啡馆以“和睦”为名,坐落在风景如画的和睦水街北岸,店家将徐泾河与和睦桥的风光印于杯身,让你在品味咖啡的同时,将乡村水韵一并收藏。

春游青浦,8条主题线路
“春游青浦 乐行江南”
2026年青浦区农文商旅体展
“六业”融合发展春季专场新闻发布会
在赵巷镇崧泽映巷举行
青浦8条春游主题线路抢鲜发布
带来“一路景、一口鲜、一个梦”
三大春日新鲜体验

>>点击下方链接,了解更多
春游青浦丨8条春日“鲜”行线路,送你一路景、一口鲜、一个梦
春游青浦丨第二弹来袭!匠心、童趣、自然,解锁青浦另一面
春游青浦丨八线集结!最后三条王牌线路发布:跨省、潮购、康养一次玩个遍!
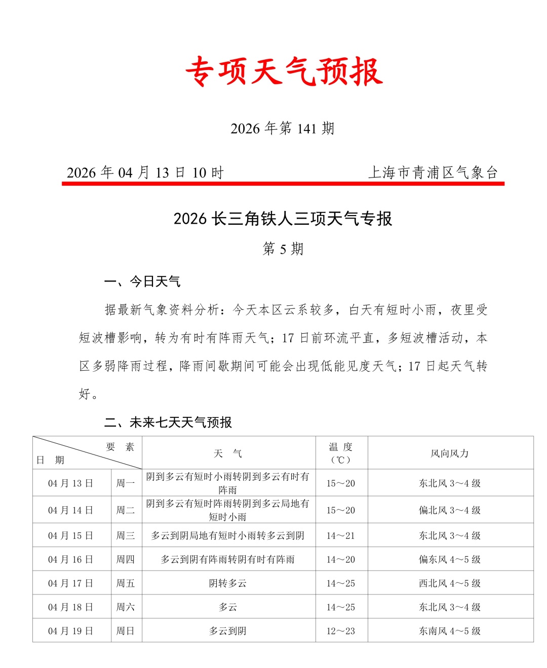
天气预报
比赛日水温和气温较低,请各位选手提前准备好防寒泳衣。


来源:上海市铁人三项运动协会
编辑:李璨(名优)
