
“幼升小”和“来沪就读六年级”的家长请注意!
为方便家长进行信息登记或更正,避免家长们聚集或排长队,闵行区级指定登记点将于4月11日(周六)9:00开启提前预约登记模式。
赶紧跟着闵宝了解一下详细情况吧!
“幼升小”入学登记方式:
4月13日—4月26日,为闵行区小学入学信息登记日。入学信息登记有两种方式:
●在园适龄儿童,家长可通过幼儿园登记孩子入学信息,并获取《上海市小学入学信息登记表》和“入学报名告知书”。
●不在本市幼儿园就读的适龄儿童,家长可按照预约时段,携带有关证件,前往闵行区指定地点完成现场办理入学信息登记。
以下“幼升小”登记点为不在本市幼儿园就读的适龄儿童进行入学登记,家长可就近选择登记点,登录随申办闵行旗舰店点击“幼升小登记预约”进行登记预约,凭预约码前往登记点登记。

“来沪就读六年级” 入学登记方式:
4月13日—4月24日,为闵行区“来沪就读六年级”信息登记时间。不在本市就读小学的家长可按照预约时段,携带有关证件,前往闵行区指定地点完成现场办理入学信息登记。
以下“小升初”登记点为来沪就读六年级的五年级学生进行入学登记,家长可就近选择登记点,登录随申办闵行旗舰店点击“来沪五升六登记预约”进行登记预约,凭预约码前往登记点登记。

随申办闵行旗舰店线上领取预约号:
1. 预约入口:随申办市民云APP或随申办小程序首页搜索“闵行旗舰店”,选择“幼升小登记预约”“来沪五升六登记预约”点击进入。

2. 预约流程:
(1)家长按需选择登记点,点击进入预约页面;

(2)家长选择前往登记的日期,点击确定预约,完成提交;

(3)查看「我的预约」,家长出示预约码由学校工作人员扫码核销入场。


预约说明
1. 登记时间:4月13日—4月26日(来沪就读六年级登记截止至24日)
上午8:30—11:00;下午13:00—15:00。(工作日)
2. 预约开放:4月11日(周五)9:00。
3. 部分登记点根据现场登记情况会调整预约频次和数量,分阶段分批开放预约时间,请家长不用担心。
4. 由于每个登记点接待量的不同,预约数量和预约时间也不完全一致,敬请家长理解。
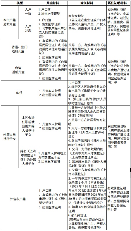
“幼升小”信息登记所需材料清单
(原件)

★ 特殊情况(如合法收养、监护权变更、单亲家庭、亲属关系存疑等)需根据审核要求提供其他相关配合证明材料。
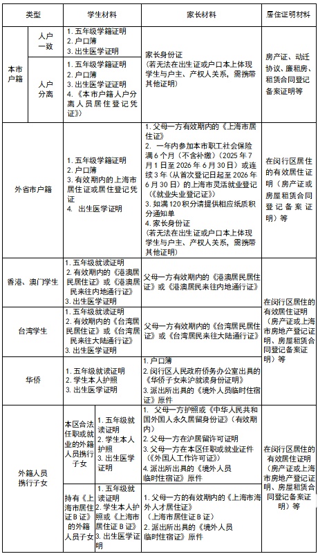
“来沪就读六年级”信息登记所需材料清单
(原件及复印件)

★ 特殊情况(如合法收养、监护权变更、单亲家庭、亲属关系存疑等)需根据审核要求提供其他相关配合证明材料。