
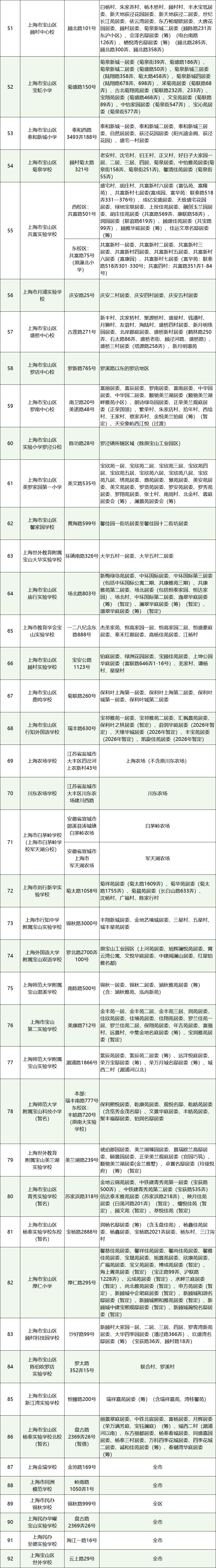
宝山家长们最关心的2026年宝山区义务教育阶段学校户籍对口校区划分来了!共计92所小学及68所初中的校区范围及招生计划都在这里。赶快一起来看看详情吧↓↓↓ 2026年宝山区义务教育阶段学校校区范围 (小学) 点击图片查看大图↑

2026年宝山区义务教育阶段学校校区范围 (初中) 点击图片查看大图↑ 点击下方链接及文末阅读原文,查看更多 1.2026年宝山区义务教育阶段学校招生入学工作的实施方案 2.2026年宝山区义务教育阶段学校招生入学政策问答 3.宝山区本市户籍“人户分离”适龄儿童入学实施细则(试行)及初中招生入学的实施细则(试行)附2026年小升初无备案登记流程 注:具体信息以宝山区政府门户网站教育信息公开专栏(www.shbsq.gov.cn/shbs/jyj)为准
通讯员:王韵骁
编辑:孙宇瑶
资料:宝山教育
*转载请注明来自上海宝山官方微信

