我的位置: 上观号 > 上海杨浦 > 文章详情

老年人免费体检开始啦!杨浦有哪些点位?如何预约?这份指南快收好→

转自:上海杨浦 2026-04-01 21:04:43

老年朋友注意啦!

上海65岁及以上常住居民

免费健康体检已开始 

体检项目包括哪些?

杨浦哪些地方可进行免费体检?

如何预约?

这份指南快收好↓ 

按照国家基本公共卫生服务项目要求,为全方位提升老年人群的健康水平,更有效地做好老年人健康管理,全市246家社区卫生服务中心为辖区内65岁及以上常住居民,每年提供1次免费的健康管理服务。

体检内容涵盖生活方式和健康状况评估、体格检查、辅助检查和健康指导等,为每位老年居民提供专业的健康关怀和健康指导。

1

体检对象

本市65岁及以上常住居民

2

体检项目

体格检查、血压、视力检查、空腹抽血(血常规、肝功能、肾功能、血脂、血糖等)、尿常规、腹部B超(肝胆胰脾)、心电图、胸部数字化X线摄影(DR)正位检查等。根据健康体检结果进行相应健康指导。

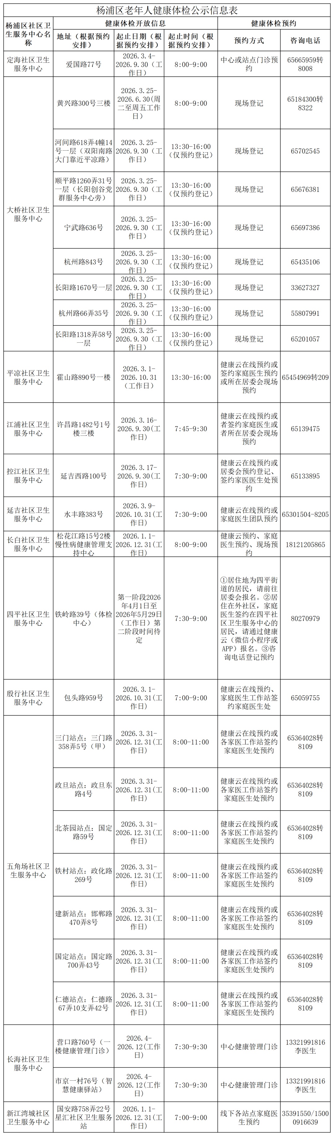
杨浦区

老年人健康体检公示信息表

(点击查看大图)

预约方式

市民现可通过

“健康云”APP

老年人健康体检”专区查询

在【首页】找到【快速约】

点击【健康福利领用】进入

点击【立即领取】

即可就近预约

社区卫生服务中心体检服务

↓↓↓

或是扫描下方二维码

就近预约体检服务

↓↓↓

同时也可通过

以上公示信息表联系方式

进行咨询与预约

编辑:奚宇轩

资料:区卫健委  上海发布

*转载请注明来自上海杨浦官方微信