编译:高杰
年纪大了记性越来越差,
我们总把原因归于“大脑退化”。
但《Nature》发表的一项突破性研究
彻底改写了这一认知:
年龄相关的认知衰退,
根源未必在大脑,
或始于肠道感知功能障碍。
肠道菌群
通过一条精密的分子通路,
悄悄切断肠道与大脑的信号交流,
最终偷走记忆。

该研究由斯坦福大学与Arc研究所联合完成,研究人员通过实验设计,首次证实肠道微生物的年龄状态可以直接影响认知功能。
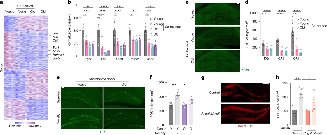
他们将2月龄的年轻小鼠与18月龄的老年小鼠同笼饲养一个月,发现年轻小鼠的肠道微生物群落迅速老化,呈现出与老年小鼠相似的菌群特征。与此同时,这些年轻小鼠在新物体识别、Barnes迷宫等测试中表现出明显的短期记忆和空间学习能力障碍。
此外,将老年小鼠的粪便微生物移植到无菌年轻小鼠体内,同样会导致受体小鼠出现学习记忆能力下降。

微生物组对年龄相关认知衰退的影响
研究团队进一步排除了社交因素干扰,在无菌条件下共同饲养的年轻小鼠并未出现认知缺陷,而使用广谱抗生素清除肠道菌群后,无论是共同饲养的年轻小鼠还是老年小鼠,其认知功能都得到了显著改善。这些证据表明,肠道微生物是驱动年龄相关认知衰退的关键因素。

图源:pixabay
究竟是哪些微生物在作祟?
通过对小鼠全生命周期宏基因组测序,研究团队锁定了核心致病菌——戈氏副拟杆菌(Parabacteroides goldsteinii)。这种细菌的丰度随年龄增长而增加,且可通过共同饲养或粪菌移植传播给年轻小鼠,单独定植该菌足以诱导认知功能障碍。
研究团队深入探索了这一信号通路。他们发现,拥有老年肠道菌群的年轻小鼠,其海马体对新奇刺激的反应显著减弱,记忆编码能力受损。这一现象不仅限于海马体,还涉及孤束核、体感皮层和嗅周皮层等多个脑区,表明肠道菌群紊乱可广泛影响大脑的感知处理能力。

微生物组对海马体功能的影响
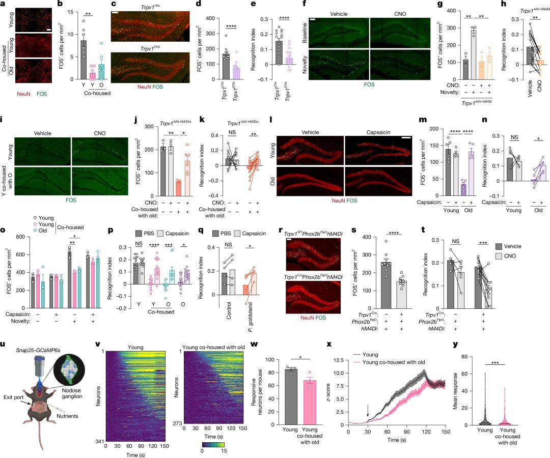
关键突破在于迷走神经的作用。表达TRPV1和PHOX2B的迷走神经感觉神经元是连接肠道与大脑的关键桥梁。研究人员通过化学遗传学方法激活这些神经元,或给予低剂量辣椒素刺激,可以完全恢复年轻小鼠的海马体活性和认知功能。同样,给予胆囊收缩素或GLP-1等肠道激素也能达到类似效果。
钙成像实验也证实,携带老年菌群的年轻小鼠,其结状神经节神经元对肠道营养刺激的反应明显减弱。

肠道-大脑信号受损导致认知缺陷
那么,肠道微生物如何切断这条通讯线路?
研究揭示了一个完整的分子链条:P. goldsteinii大量分泌3-羟基辛酸、癸酸和十二烷酸等中链脂肪酸,这些物质在老年小鼠肠道内显著积累,且可通过菌群移植传递给年轻宿主。中链脂肪酸通过激活髓系细胞表面的GPR84受体,触发肿瘤坏死因子和白介素-1β等促炎因子释放。这些炎症因子作用于迷走神经感觉神经元上的白介素-1β受体,抑制其信号传导。阻断这一链条的任一环节,均可保护小鼠免受认知损伤。

这项研究打破了“认知衰退源于大脑老化”的固有认知,证明肠道与大脑的“通讯中断”同样是年龄相关记忆减退的关键推手。
研究不仅完整绘制了从肠道菌群到海马体的致病链条,更在小鼠模型中证实:通过调控菌群、抑制炎症或激活迷走神经,这一衰退过程可以被逆转。尽管从实验室到临床仍有距离,但这些发现为开发针对衰老认知障碍的新型干预策略指明了方向。
数据图及参考来源:
https://www.nature.com/articles/s41586-026-10191-6