驾培机构投诉率排序
1.高投诉驾培机构
(1)2026年2月投诉率位列前10的驾培机构
附表1:


2. 2026年2月零投诉驾培机构(排名不分先后)
附表3:


学车建议
为了帮助您更顺利、安心地完成驾驶培训,避免学车过程中可能产生的纠纷与风险,特提供以下学车建议,请务必仔细阅读。
(一)选择驾校与教练,请认准官方渠道,警惕口头承诺
通过官方渠道查询。报名前,建议通过“上海市机动车驾驶员培训行业网站”或相关政府主管部门公布的官方平台,查询已备案的正规驾校名录及基本信息。
(1)上海市交通委员会便民服务板块:https://jtw.sh.gov.cn/bmxx/。

(2)上海市机动车驾驶员培训行业网站:www.shjpxh.org.cn。

审慎对待承诺。驾校销售人员、招生中介或教练的任何口头承诺均不具备法律效力(如“包过”、“快速拿证”、“最低价”、“随时练车”等),不可轻信。一切权利、责任与费用均应以书面合同为准。
(二)签订培训合同,务必仔细审阅,维护自身权益
报名时,您将与驾校签订《机动车驾驶员培训合同》。签订前,请务必注意以下事项。

1.核对关键信息。仔细核对并填写合同中涉及的驾校全称、培训车型、合同有效期、培训费用总额及明细等,确保信息准确无误。
2.关注重点条款。特别留意合同中关于双方违约责任、培训学时安排、退学退费规则(包括不同学习阶段的退费标准)等条款。如有不清楚或不认可之处,必须当场提出,要求驾校予以明确解释或修改。
3.认可后再签字。只有在您对合同所有条款均无异议,并确认所有约定事项已清晰载明后,方可签字确认。合同一式两份,请妥善保管您本人持有的一份。建议妥善保管,合同是市民维权的重要凭证。
4.建议陪同签约。年轻学员建议在父母或其他监护人的陪同下审阅并签订合同,老年学员建议在子女或其他信赖的亲友的陪同下审阅并签订合同,陪同有助于更好地理解合同内容,避免因信息理解偏差引发后续矛盾。
(三)培训费用对公支付,保留凭证
在签约后,请务必将培训费用通过合同约定的驾校对公银行账户进行支付,避免向教练、招生人员或其他个人账户转账。支付后,请及时向驾校索要并妥善保管加盖驾校公章的正式发票或收据,作为缴费凭证,以备后续所需。
(四)规划学习进程,主动管理学时,防范合同风险
1.合理规划时间。根据个人工作、生活情况,与驾校及教练初步沟通,制定一个大致的学车时间计划,并尽量在合同有效期内完成培训与考试。
2.主动核验学时。每次培训结束后,请及时核对并确认本次培训学时与您的实际参训情况一致。该操作是确保学时真实有效的关键环节,既能保障您的培训质量与进度符合要求,也能避免因学时记录不准确而影响后续驾考预约,甚至留下安全隐患。
3.关注合同有效期。留意合同约定的培训有效期,并在此期限内完成所有培训及相应科目的考试。如因个人原因确需延长,请提前与驾校沟通,了解可能的续约费用或相关手续,避免产生额外支出。
(五)了解培训规范,明确学习流程
关于机动车驾驶培训的具体内容、学时要求及各阶段教学目标,您可以参考交通运输部发布的《机动车驾驶员培训大纲》。该大纲是驾驶培训的行业标准,有助于您了解学习的整体流程和应掌握的知识与技能。

手机扫一扫,打开《机动车驾驶培训教学与考试大纲》
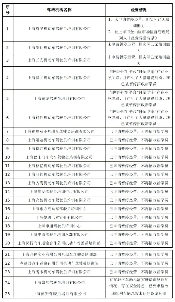
经营状况异常的驾培机构
部分驾校经营情况存在异常,请您注意甄别,避免因驾校经营问题影响学车计划。(另附截至2026年2月经营状况异常的驾培机构,详见附表4)。
附表4:截至2026年2月经营状况异常的驾培机构

上下滚动查看图片
为了维护教学双方的合法权益,建议您谨慎选择、细读合同、主动管理,保证学车过程中流程的合法性和规范性,从源头规避合法权益受到侵害的风险。
来源:市道运中心
精彩看点
往返上海和北京更快捷!这些列车不一般
短距离跑出天价车费?!本市执法部门铲除出租车“小马达”产销窝点
注意!本市部分公交线路将更名、线路走向临时调整
特别声明
因条件所限,本号刊登的新媒体作品可能在转引之前无法与相关权利人联系授权,出现转引图片、文字和视频素材未署名等情况。在此,热忱欢迎相关权利人与编辑部联系,我方将及时更正或删除。邮箱:2361720808@qq.com
上海市交通委宣传展示中心