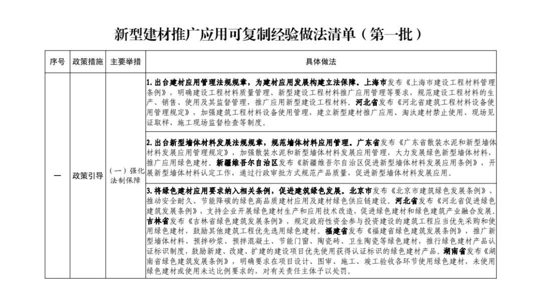
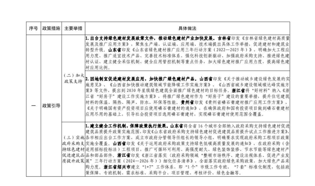
近日,住房城乡建设部办公厅《关于印发新型建材推广应用可复制经验做法清单(第一批)的通知》,系统总结各地在政策引导、体制机制、技术支撑、发展创新等方面的成功实践。上海共有5项经验做法成功入选,具体如下: 一、强化法治保障。出台《上海市建设工程材料管理条例》,为建材应用发展构建法治基础。 二、发布禁限材料目录。连续发布5批《上海市禁止或者限制生产和使用的用于建设工程的材料目录》,有效提升建筑工程品质。 三、推行“互联网+监管”。实行备案建材网上供应信息报送制度,做到重要建材来源可查、去向可追、责任可究。 四、开展新型建材认定。修订发布《上海市新型建设工程材料认定管理办法》,打通新型建材应用堵点。 五、推广应用成品窗。明确成品窗概念,加强建筑成品窗的全流程管理,明确备案准入、过程管控等关键环节标准与流程。
新型建材推广应用可复制经验做法清单
(第一批)












(上下滑动查看)
点击“阅读原文”查看原文件
– END –
供稿:委节能处、市市场管理总站
编辑:何清扬
责任编辑:施伟华
来稿请投:zjwxwxczx@163.com
上海市住房和城乡建设管理委员会新闻宣传中心
往期精选