












关于优化本市
住房公积金个人住房贷款
政策的通知
01
政策优化
据公积金管理中心介绍,为更好支持缴存人刚性及改善性住房需求,经市住房公积金管理委员会审议通过,现就调整本市住房公积金个人住房贷款政策的相关事项通知如下:
01
关于公积金最高贷款额度
(一)首套住房。个人公积金最高贷款额度调整为100万元,家庭公积金最高贷款额度调整为200万元。缴交补充公积金的,个人公积金最高贷款额度增加20万元,家庭公积金最高贷款额度增加40万元。
(二)第二套住房。个人公积金最高贷款额度调整为80万元,家庭公积金最高贷款额度调整为160万元。缴交补充公积金的,个人公积金最高贷款额度增加20万元,家庭公积金最高贷款额度增加40万元。
多子女家庭购买首套及第二套住房的,公积金最高贷款额度均可上浮20%。缴存人家庭购买符合规定的二星级及以上新建绿色建筑住房的,公积金最高贷款额度上浮15%保持不变。同时符合以上两种情形的,上浮比例可叠加计算,即公积金最高贷款额度上浮35%。
02
关于公积金贷款中住房套数的认定
优先保障首次住房贷款需求的情况下,在本市无住房或仅有一套住房的本市缴存人家庭,当前公积金贷款已结清且符合其他贷款条件的,再次购房时可申请公积金贷款。住房套数认定标准如下:
(一)首套住房。缴存人家庭申请公积金贷款购买住房时,家庭名下在本市无住房的,认定为首套住房。
(二)第二套住房。缴存人家庭申请公积金贷款购买住房时,家庭名下在本市已有一套住房的,认定为第二套住房。
(三)存在下列情形之一的,继续不予贷款:
1.缴存人家庭在全国有未结清的公积金贷款的;
2.缴存人家庭在本市购买第三套及以上住房的
3.外省市缴存职工在本市购房申请公积金贷款,家庭名下在全国已有两次及以上公积金贷款记录的。
本通知自2026年2月26日起施行。2026年2月26日前受理的公积金贷款按原政策执行,2026年2月26日(含)后受理的公积金贷款按本通知执行。
上海市住房公积金管理委员会
二〇二六年二月二十五日
02
「随申办」相关服务
关于优化本市住房公积金个人住房贷政策的通知于2026年2月26日起施行,如果市民们准备在上海买房,后续的公积金提取还贷在线就能办!
符合条件的借款人只需打开手机登录“随申办市民云”(APP/微信小程序/支付宝小程序)就能轻松办理,零材料,不用跑!超详细的操作指南已经准备好啦,手把手教你5分钟完成申请,赶紧跟着学起来!

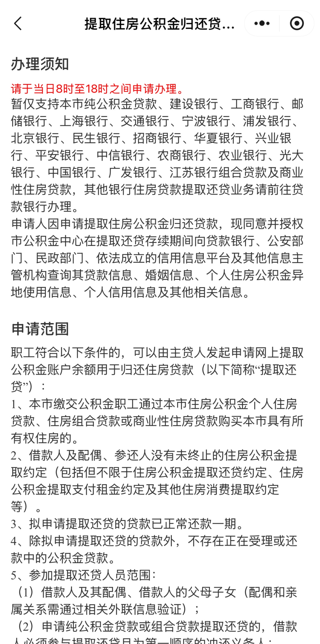
公积金提取还贷在线办理指南
第一步:在首页搜索框中输入关键词“冲还贷”,找到提取住房公积金归还贷款受理(冲还贷受理)服务,点击进入。


第二步:选择“主贷人申请”,仔细阅读办理须知,确认无误后,勾选“我已认真阅读并同意遵守上述承诺”,点击“开始申请”。

第三步:先选择贷款银行,勾选并同意授权贷款信息后,在贷款信息查询列表页中选择需要办理提取还贷的贷款,进入“下一步”。


第四步:根据自身实际情况选择提取还款方式,选中“一次性还款法”或“逐月还款法”按钮后,选择“下一步”。

第五步:再次确认信息,阅读并勾选同意《提取住房公积金归还住房贷款委托书附则》后,点击“确认提交”按钮,借款人即可完成申请提交。

小申提示:如存在其他参与提取还贷人员,借款人成功提交申请后,所有参与提取还贷人员需登录“随申办市民云”(APP/微信小程序/支付宝小程序),于申请当日24时前(如申请当日为提取还贷受理截止日,需在当日17时前)在“提取住房公积金归还贷款受理”服务中选择并完成“参还人确认”。

03
关于政策优化业务问答
01
按照最新的政策,缴存人在本市购买住房申请公积金贷款,最高贷款额度是多少?
答:根据《关于优化本市住房公积金个人住房贷款政策的通知》(沪公积金管委会〔2026〕1号),缴存人在本市购买首套住房的,个人公积金最高贷款额度(含补充公积金最高贷款额度,下同)可达120万元,家庭公积金最高贷款额度可达240万元;在本市购买第二套住房的,个人公积金最高贷款额度可达100万元,家庭公积金最高贷款额度可达200万元。
同时,多子女家庭购房(上浮20%)和购买符合条件的绿色建筑住房(上浮15%)的公积金最高贷款额度上浮比例保持不变,同时符合多种上浮条件的,上浮比例可叠加,即最高可上浮35%。
本市公积金最高贷款额度(调整后)
(金额单位:万元)

02
对于多子女家庭购房,公积金贷款有什么支持政策?
答:根据《关于优化本市住房公积金个人住房贷款政策的通知》(沪公积金管委会〔2026〕1号),多子女家庭在本市购买首套住房及第二套住房,均可享受公积金最高贷款额度上浮20%的支持政策。
多子女家庭购买的住房同时为符合条件的二星级及以上新建绿色建筑的,可同时叠加购买绿色建筑住房最高贷款额度上浮支持政策,公积金最高贷款额度上浮35%,即首套住房贷款额度最高可达324万元,第二套住房贷款额度最高可达270万元。
03
公积金贷款中的首套住房和第二套住房的认定标准是什么?
答:根据《关于优化本市住房公积金个人住房贷款政策的通知》(沪公积金管委会〔2026〕1号)及《上海市住房公积金个人购买共有产权保障住房贷款实施细则》(沪公积金管委会〔2021〕15号),缴存人家庭申请公积金贷款购买住房时,家庭名下在本市无住房或者购买共有产权保障住房的,认定为首套住房;缴存人家庭申请公积金贷款购买住房时,家庭名下在本市已有一套住房的,认定为第二套住房。
04
夫妻双方在本市缴存住房公积金,名下各有一次公积金贷款且均已结清,再次购房时可以申请公积金贷款吗?
答:根据《关于优化本市住房公积金个人住房贷款政策的通知》(沪公积金管委会〔2026〕1号),在本市无住房或仅有一套住房的本市缴存人家庭,当前公积金贷款已结清且符合其他贷款条件的,在本市再次购房时,可申请公积金贷款。
05
家庭名下有未结清的公积金贷款,再次购房时可以申请公积金贷款吗?
答:根据《关于优化本市住房公积金个人住房贷款政策的通知》(沪公积金管委会〔2026〕1号),缴存人家庭在本市或外省市有未结清的公积金贷款的,不予贷款。如本市缴存人家庭名下在本市或外省市有未结清的公积金贷款,但符合其他贷款条件的,可以先行结清已有贷款,再申请公积金贷款。
06
外省市缴存职工在本市购买住房,可以申请公积金贷款吗?
答:根据《住房城乡建设部关于住房公积金异地个人住房贷款若干具体问题的通知》(建金〔2016〕230号)、《上海市住房公积金异地个人住房贷款管理办法》(沪公积金管委会〔2025〕5号)和《关于优化本市住房公积金个人住房贷款政策的通知》(沪公积金管委会〔2026〕1号),外省市缴存职工在本市申请公积金贷款应当同时满足以下条件:
(1)符合《住房城乡建设部关于住房公积金异地个人住房贷款若干具体问题的通知》规定的异地贷款使用条件,即当前未使用过公积金贷款或首次公积金贷款已结清;
(2)在本市购买首套住房或者第二套住房,且符合本市其他公积金贷款条件。
07
此次政策调整何时生效,如果之前已经申请了公积金贷款,是不是就无法享受到此次贷款额度上调的政策支持了?
答:根据《关于优化本市住房公积金个人住房贷款政策的通知》(沪公积金管委会〔2026〕1号),相关政策调整自2026年2月26日起施行。2026年2月26日前受理的公积金贷款按原政策执行,2026年2月26日(含)后受理的公积金贷款按调整后的政策执行。
2026年2月26日前已受理但未发放的公积金贷款,借款申请人与购房合同各方协商一致的,可向贷款受理机构申请撤销原贷款申请,按照调整后的贷款条件、额度等政策重新申请公积金贷款,具体可咨询公积金贷款受理机构。
部分图文信息来源:上海公积金
往期推文SUI SHEN BAN
@上海市民,3月1日起开始退钱!现在预约可及时领取你的“退税红包”!
孩子开学,这些教育服务在线省心办→
上海重要通知!3月1日起实施!在本市领取失业保险金期间的失业人员必看→
年后到家先检查!家家户户都有的东西,是电气火灾的“头号杀手”!这些消防安全细节务必注意!
在上海居住证积分如何查询?居住证办理、积分查询线上指南来啦→


点击下载
“随申办”
APP
点击关注
“随申办”
小红书