

今天(3月4日)下午,“湾区她助力 建功‘十五五’”金山区各界妇女纪念“三八”国际妇女节116周年座谈会在区公共服务中心举行。


会前,区领导袁罡、刘豫峰、金俊峰,市妇联副主席金佩,和先进个人、集体、家庭合影留念。

大会致敬全国三八红旗手、上海市三八红旗手(集体)和“海上最美家庭”先进代表。
交流发言环节中,8位来自不同领域的优秀女性代表,分别分享了在金山经济发展、科技创新、社会服务、家庭建设等方面的奋斗实践与成长感悟,充分展现了金山女性昂扬向上、奋发有为的时代风貌。

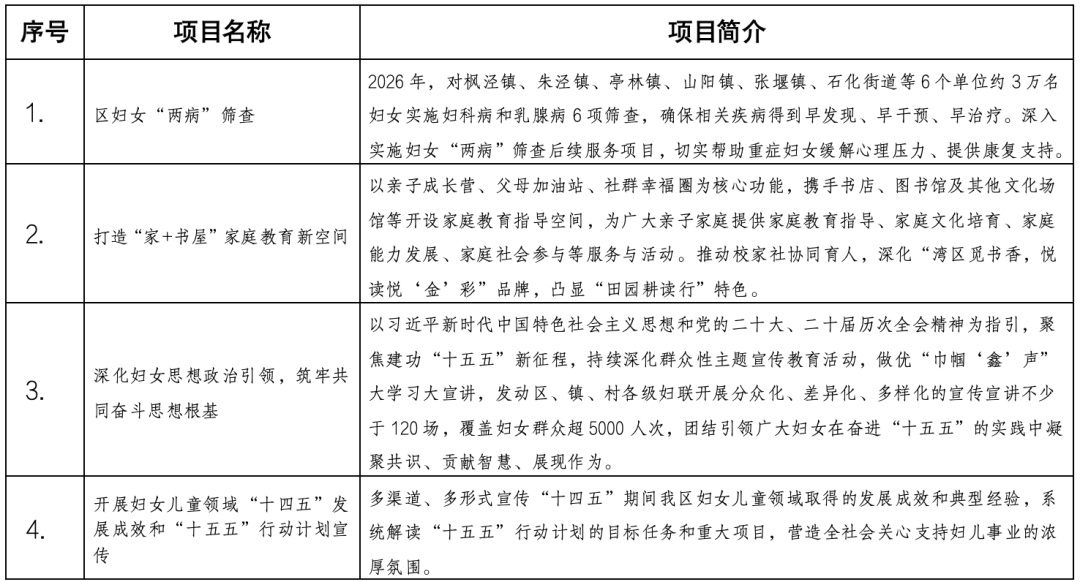
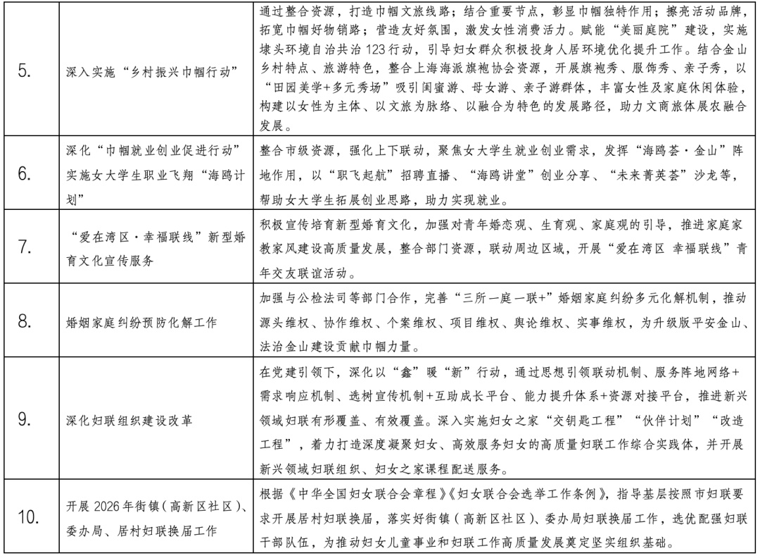
座谈会上,金山区妇联与上海化工区巾帼英才联谊会正式签署合作协议,为区域经济社会高质量发展注入蓬勃“她力量”。同时,为精准服务妇女需求,赋能女性全面发展,大会还正式发布了金山区妇联2026年度十大重点工作项目。

2026年度金山区妇联
十大重点工作项目


会议指出,当前金山正处在转型升级、功能跃升的关键时期,希望全区广大妇女继续发扬自尊、自信、自立、自强的精神,将个人理想融入区域发展大局,在推动金山经济社会高质量发展的新征程中,贡献更多巾帼智慧。
区领导陈莽、黄春怡、张斌出席座谈会。
记者:张文静、林鹍鹏、朱源、吴佳俊
摄影:张鹏远
编辑:俞萝寅
责编:冯生丹、杨梦婷
审核:陈建军、戚静伟

