我的位置: 上观号 > 上海市场监管 > 文章详情

企业必藏!涉企高频投诉举报问题避坑「食品经营篇」

转自:上海市场监管 2026-02-25 08:09:24

针对高频投诉举报,上海市市场监管局聚焦市场监管领域常见的广告宣传类、食品经营类、标识标签类诉求以及职业索赔行为相关刑事案件,系统梳理、编撰了《涉企高频投诉举报问题“避坑”指南》,梳理法律依据、处置要点与合规提示,有助于企业防范风险,实现投诉举报源头减量。

今天,小编带大家来看看

《指南》之食品经营篇

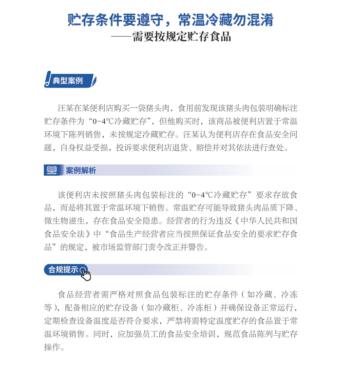
01

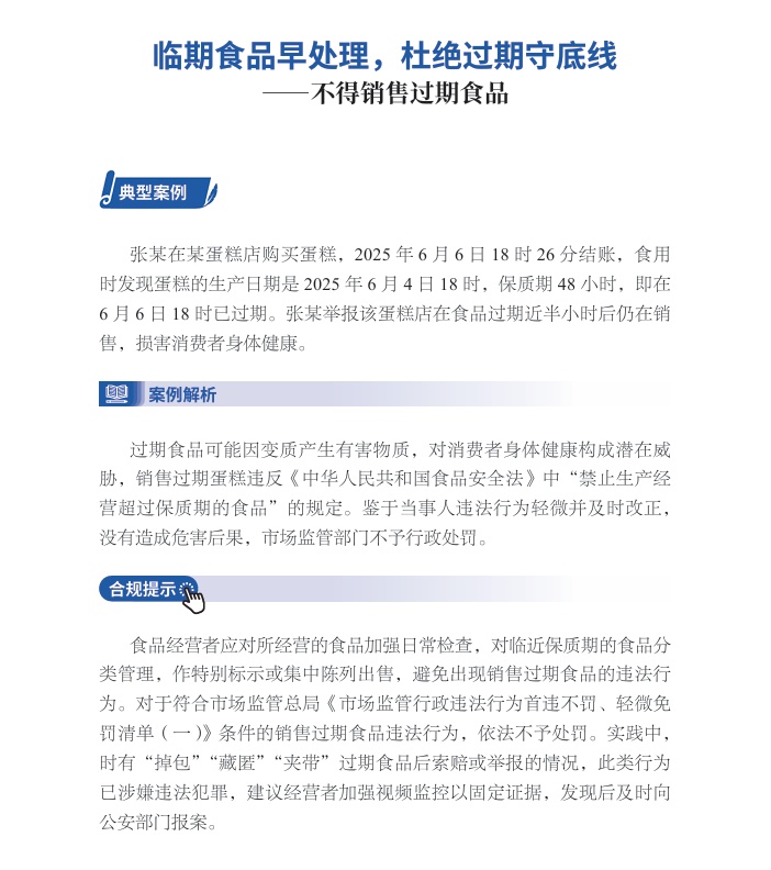
02

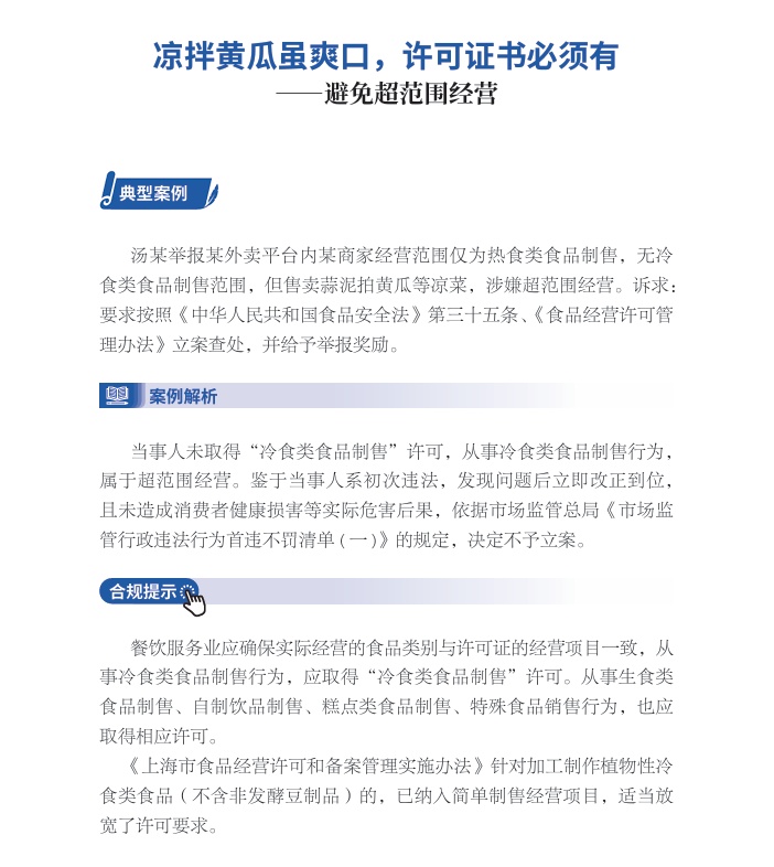
03

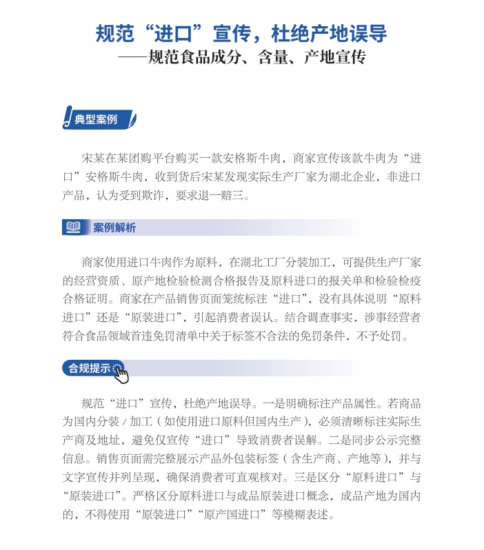
04

05

06

07

08

09

10

11

下期,我们接着“聊”

标识标签要避的坑

供稿:市局消保处

在看点这里