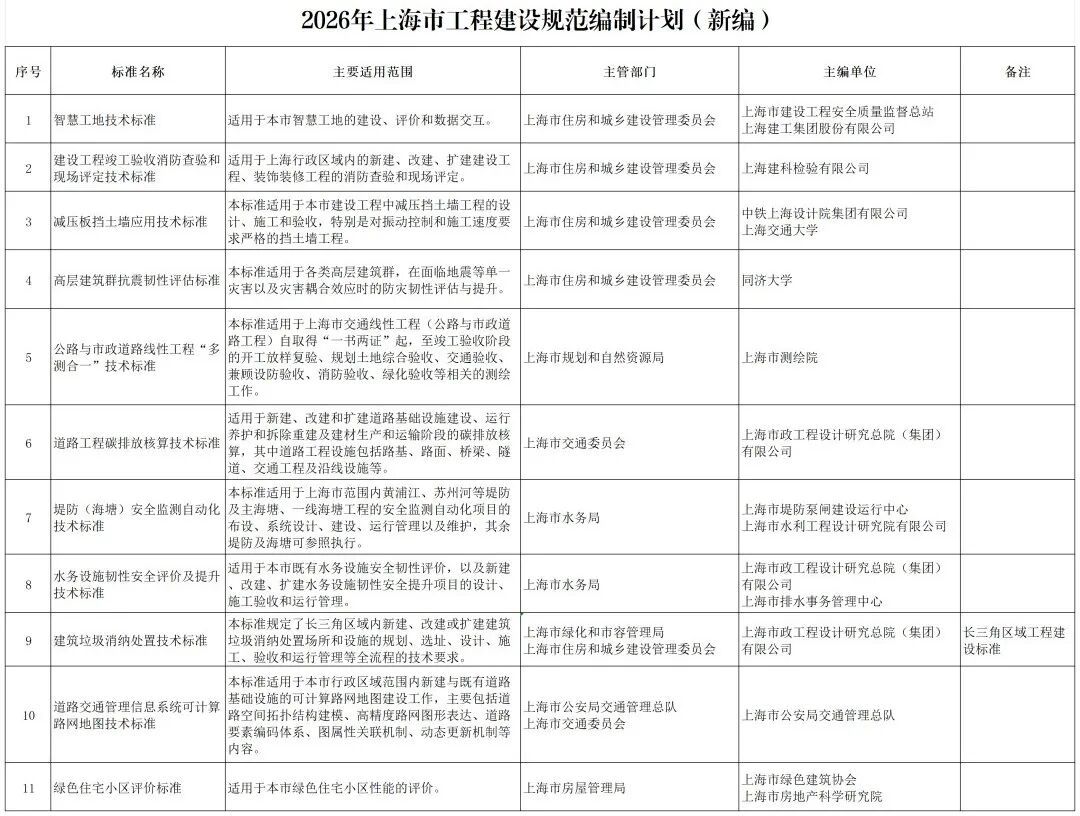
根据住房城乡建设部工程建设地方标准工作要求,以及《上海市建筑市场管理条例》和《上海市工程建设地方标准管理办法》的规定,结合本市工程建设实际需要,市住房城乡建设管理委组织制定了《2026年上海市工程建设规范、建筑标准设计编制计划》,其中新编11项工程建设规范、修订34项工程建设规范。详见↓



(点击大图查看)
点击“阅读原文”查看原文件
– END –
供稿:委标定处、市市场管理总站
编辑:何清扬
责任编辑:施伟华
来稿请投:zjwxwxczx@163.com
上海市住房和城乡建设管理委员会新闻宣传中心
往期精选
全国住房城乡建设工作会议在京召开:接续奋斗 全面发力 实现“十五五”住房城乡建设高质量发展良好开局
从“一张床”到“一套房” 让更多追梦人在上海安家