在探寻中华文明起源的漫长旅程中,学者们常如孤舟独桨。史料碎片散落五千年时空,难以拼合全景。而今,一场由AI驱动的「文明解码行动」正在展开。
在上海市「百团百项」专项支持下,复旦大学、上海科学智能研究院与上海创智学院联合打造早期中华文明多模态大模型(Early Chinese Civilization Multimodal Model),旨在为这场跨越千年的对话装上「智能导航系统」。
当AI遇上古文明 :「技术理性」与「人文精神」的碰撞
传统人文学科研究,常如孤舟独桨。古文字学家埋首甲骨,考古学家深耕遗址,历史学者钩沉典籍。成果虽丰,却难窥全貌。
作为全球首个聚焦早期中华文明的人工智能模型,该大模型系统融合考古学、中国古代史、历史地理、文献学等学科,整合甲骨金文、方志舆图等珍稀史料,形成超大数据规模的早期中华文明知识体系,旨在为早期中华文明研究开辟智能化新路径、构筑文明传承与创新发展的数字基座。
面向专家学者的早期中华文明研究支撑体系
为应对早期中华文明研究中的复杂问题与海量多模态资料,研究团队构建了一套从能力评估、核心模型到实际应用的研究支撑体系,旨在为专家学者提供可追溯、可验证、可深度交互的智能引擎。
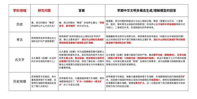
早期中华文明评测集
团队构建了目前全球规模最大、聚焦早期中华文明的中文评测集。
该评测集包含超10000个高质量问题,并创新性地采用「学科领域 × 问题难度 × 研究场景」三维度分层评测框架,首次实现对人文学科开放式问答能力的系统性、结构化测评。


早期中华文明多模态生成/理解大模型
研究团队基于Diffusion Transformer统一架构,研发了面向早期中华文明的跨学科、跨尺度、跨模态的多模态大模型。通过整合文本、图像、视频、三维扫描等多源数据,实现了对历史、考古、语言、古文字等十余个人文学科的整合与分析,构建了全球首个专注于早期中华文明意识形态与价值观研究的720亿参数AI大模型。
通过首创的MCTS-GRPO强化训练框架,模拟人类学者的实证思维与人文学科的科研范式,使AI不仅能对史料做信息处理,更能对历史脉络、制度演变和符号体系等复杂问题开展严谨、可解释的深度推理。
在早期中华文明评测集上,自研大模型的问答准确率达到60.7%,领先GPT-4.1(45.3%), Qwen3-VL-plus(54%)。纯文本问答的准确率达到61.97%,领先DeepSeek-R1(51.93%), DeepSeek-V3(53.70%)。
早期中华文明AI Agent应用平台
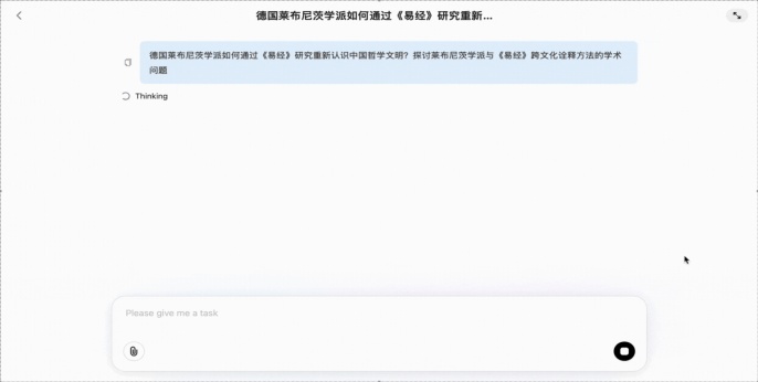
依托上述能力,团队开发了早期中华文明AI Agent 应用平台。该平台深度融合人文社科知识与研究范式,支持多步骤推理与复杂任务规划。所有输出均基于可靠知识源与完整证据链,确保结论可追溯、可验证,切实支撑专业级研究。
在实际应用中,平台已能高效应对人文学科中的复杂研究课题。例如,当用户输入:
「德国莱布尼茨学派如何通过《易经》研究重新认识中国哲学文明?探讨莱布尼茨学派与《易经》跨文化诠释方法的学术问题。」

Agent 会自动拆解问题、生成研究计划,调用高质量学术资源库检索文献资料,进行交叉比对与深度语义分析,最终输出结构严谨、论证充分、引证规范的综述报告。
展望未来,该平台将进一步拓展至社会学等相关领域,支撑更具整合性的跨学科探索。以“良渚文化太湖周边区域人口演化研究”为例,用户只需输入:
「通过社会学仿真,研究良渚文化太湖地区的人口演化。」
Agent 即可在 DeepResearch 模式下,调用内置仿真工具进行动态建模与可视化推演,并融合考古证据、环境数据与历史文献,生成兼具实证与理论深度的跨学科报告。


这不仅是一次技术赋能,更标志着人文研究正迈向“智能协同、证据闭环、范式融合”的新阶段。
育人为本:培育「AI+人文」新生力量
技术的生命力在于人的传承。上海科学智能研究院与复旦大学联合开设「AI for Humanities 人文智能实训营」,打造面向人文社科学生的AI科研训练平台。实训营以真实人文问题为驱动,通过大模型应用、专业语料构建、模型评测等训练,培养跨学科协作与人机协同研究能力,引导学生在甲骨释读、知识图谱构建等场景中掌握智能工具的合理运用。
自启动以来,参与规模迅速扩大:线上课程覆盖超2000人,线下深度实训从60人增至500人。累计举办12场专题讲座、4次校级专家座谈会,访谈领域专家逾百人次,汇聚人工智能与人文社科前沿思想,构建开放共享的学术对话生态。一批既理解文明肌理、又善用智能工具的青年学人,正成为人文研究新范式的生力军。



AI4SSH:迈向人文研究新范式
复旦大学校长助理、上海科学智能研究院理事长、上海创智学院副院长吴力波指出,此次探索标志着中国传统文化研究方法论的一次深刻变革。
当前,中华文明的早期源流仍存诸多未解之谜:大量甲骨文尚未释读,海量出土文物与古籍在时间与空间维度上亟待系统梳理与深度整合。她表示:「期待通过早期中华文明多模态大模型,将散落千年的文明遗珠穿珠成串,构建起一个既完整又生动的中华文明叙事体系。」
当人工智能的「超强关联」能力与人文学者的「深刻洞见」深度融合,当碎片化的史料经由数字脉络被重新编织,我们或将以前所未有的清晰度,聆听来自文明源头那更深远、更丰沛的回响,从而更鲜活、更有力地回应那个亘古命题:「中华文明从何而来?又如何演进至今?」

欢迎转发,但请注明出处“上海经信委”
觉得不错请点赞!