我的位置: 上观号 > 徐汇通 > 文章详情

本市拟新增医保定点机构、定点药店和长期护理保险定点机构,徐汇有→

转自:徐汇通 2026-01-14 17:47:30

据市医保局介绍,根据国家及本市定点医药机构和长期护理保险定点机构协议管理的有关规定,经市、区两级经办机构组织评估,拟将7家医疗机构、27家零售药店、6家护理服务机构纳入定点。现公示如下↓

公示时间为:1月12日至1月18日。凡对上述公示内容有异议者,致电咨询电话12393。

拟新增医保定点医疗机构名单

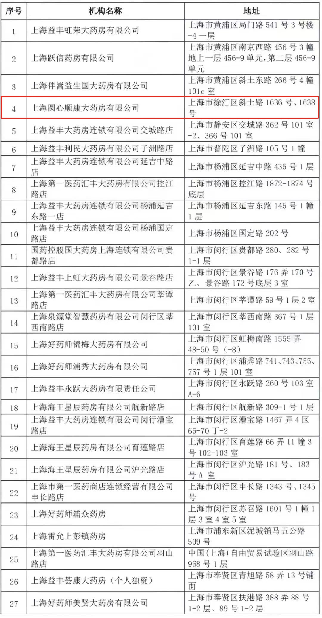
拟新增医保定点零售药店名单

拟新增长期护理保险定点机构名单

编辑:耿洁玉

转载请注明来自上海徐汇官方账号