上海市经济信息化委关于组织2026年上海市制造业智能化发展项目申报的通知
有关单位:
为加强高端产业引领,加快构建现代化产业体系,充分发挥人工智能、工业互联网等赋能上海产业高质量发展的驱动作用,着力提升本市制造业智能化水平,市经济信息化委制定了《2026年上海市制造业智能化发展项目申报指南》,现印发你单位。
请按照申报指南要求,组织本领域或区域符合条件的企业单位开展项目申报工作。
上海市经济和信息化委员会
2026年1月10日
2026年上海市制造业智能化发展项目申报指南
根据《国务院关于深入实施“人工智能+”行动的意见》(国发〔2025〕11号)、《上海市制造业数字化转型实施方案》(沪数字化办〔2022〕2号)、《上海市加快推动“AI+制造”发展的实施方案》(沪经信软〔2025〕556号)等文件精神,制定本项目申报指南,对2026年度项目有关申报事项说明如下:
一、支持范围
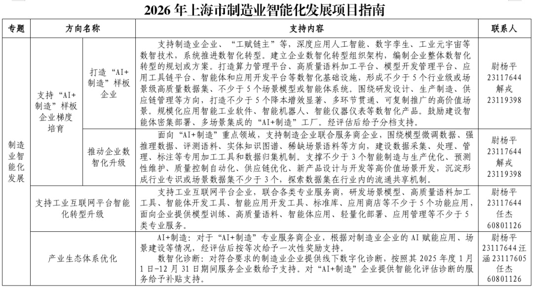
聚焦进一步推动制造业数智化转型,具体支持3个方向:
(一)支持“AI+制造”样板企业梯度培育
1.打造“AI+制造”样板企业。支持制造业企业、“工赋链主”等,深度应用人工智能、数字孪生、工业元宇宙等数智技术,系统推进数智化转型。建立企业数智化转型组织架构,编制企业整体数智化转型的规划或方案。打造算力管理平台、高质量语料加工平台、模型开发管理平台、应用工具链平台、智能体和应用开发平台等数智化基础设施,形成不少于5个行业级或场景级高质量数据集、不少于5个场景模型或智能体系统。围绕研发设计、生产制造、供应链管理等方向,打造不少于5个降本增效显著、多环节贯通、可复制推广的高价值场景。规模化应用智能工业软件、智能机器人、智能仪器仪表等数智化产品。鼓励建设智能体密集部署、多场景集成的“AI+制造”工厂。
申报时间:
2026年1月19日10:00-1月30日16:00
联系人:尉杨平、解戎
联系电话:23117644、23119398
2.推动企业数智化升级。面向“AI+制造”重点领域,支持制造企业联合服务商企业,围绕模型微调数据、强推理数据、评测语料、实体知识图谱、稀缺场景语料等方向,建设数据采集、处理、管理、标注等专用加工工具和数据归集机制。支撑不少于3个智能制造与生产优化、预测性维护、质量控制自动化、供应链优化、新产品设计与开发等高价值场景开发,沉淀形成行业专识或场景数据集不少于3个,探索数据集在行业内的流通共享机制。
申报时间:
2026年1月19日10:00-1月30日16:00
联系人:尉杨平、解戎
联系电话:23117644、23119398
(二)支持工业互联网平台智能化转型升级
支持工业互联网平台企业,联合各类专业服务商,研发场景模型、高质量语料加工工具、智能体开发工具、智能应用开发工具、标准库、应用商店等不少于5个功能应用,面向企业提供模型训练、高质量语料、智能体应用、轻量化部署、应用管理等不少于5类专业服务。
申报时间:
2026年1月19日10:00-1月30日16:00
联系人:尉杨平、任杰
联系电话:23117644、60801126
(三)产业生态优化
主要支持2个方向,一是支持“AI+制造”专业服务商,根据对制造业企业的AI赋能应用、场景建设等情况,经评估后给予支持。二是支持对制造业企业提供数字化、智能化诊断评估的服务商。
申报时间:
2026年1月19日10:00-1月30日16:00
联系人:尉杨平、汪涵、任杰
联系电话:23117644、23117605、60801126
二、申报要求
(一)申报单位须为在本市依法设立并具有独立承担民事责任能力的单位,符合本市产业发展方向,经营状态正常、信用记录良好、财务制度健全,具有承担项目建设开发的相应能力或符合相关补助条件。
(二)申报的项目内容必须在项目指南范围内。
(三)申报单位须在上述申报时间范围内,通过上海市经济和信息化委员会专项资金项目管理与服务平台(https://zxzj.sheitc.sh.gov.cn),根据平台提示的申报材料要求和规则,有针对性地进行项目申报,同步做出相关承诺。临近截止时间系统拥堵,建议错峰申报。
三、其他
(一)技术支持联系方式
技术支持:60801111-2
(二)我委从未委托任何机构或个人代理项目申报事宜,请项目单位自主申报项目。我委将严格按照有关标准和程序受理申请,不收取任何费用。如有任何机构或个人假借我委或我委工作人员名义向企业收取费用的,请知情者向我委举报。
附件:2026年上海市制造业智能化发展支持方向

