市教育考试院介绍,根据相关文件规定,本市高中阶段学校招生(以下简称“中招”)网上报名及信息确认于1月19日(星期一)开始。
点击“划重点”极速浏览↓↓↓

应届生可于1月19日(星期一)10:00起至1月30日(星期五)12:00,登录上海市教育考试院“上海招考热线”网站(www.shmeea.edu.cn)进行网上报名。请学生和家长(监护人)按照《2026年上海市高中阶段学校招生报名日程表》上的时间,根据学籍学校的统一安排进行网上报名和信息确认。学生务必在规定时间内完成网上报名,若在操作过程中遇到问题,请及时与学籍学校联系,由学校协助完成报名。

往届生和返沪生可于2月25日(星期三)10:00起至2月27日(星期五)12:00,登录上海市教育考试院“上海招考热线”网站(www.shmeea.edu.cn)进行网上报名。
往届生和返沪生完成网上报名后,须于3月1日(星期日)至3月2日(星期一)前往报名所在区的招考机构,现场确认报名信息,确认时须带好报名证明材料(各区确认地点和时间,证明材料要求见下方)。



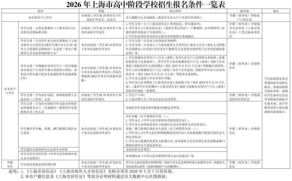
1.学生只限在1个区参加报名,完成报名信息确认后不可更改信息。
2.符合中职校自主招收随迁子女报名条件的在校应届随迁子女,其网上报名及确认均由区招考机构和学籍学校统一组织,与中招报名学生同步进行网上报名和信息确认。
3.符合中招报名条件的本市初中学校随班就读的应届初三残疾学生,可以选择报名参加高中阶段普通学校招生;也可以选择报名参加本市高中阶段特殊教育学校(含普通中职校附设特教班,下同)招生。确有意向报考本市高中阶段特殊教育学校的学生,须于3月13日(星期五)前向所在学校提出申请,并通过各区组织的报名评估。符合中招报名条件的特殊教育学校(含普通学校特教班)应届初三残疾学生和通过评估的随班就读应届初三残疾学生于4月17日(星期五)至4月18日(星期六)进行报名和信息确认。
4.符合本市中招报名条件的补报名学生,如在统一报名时未能取得有效的证明材料,最迟应于2026年5月7日(星期四)前持有效证明材料向区招考机构提出申请,补报名时间为2026年5月6日(星期三)至5月7日(星期四)。参加补报名的学生从完成报名确认起,享受后续时间段内的本市中招相关政策。
点击“阅读原文”查看详情
编辑:陈海笑
转载请注明来自上海徐汇官方账号