市教委公布2026年上海市普通高校春季考试招生(以下简称“春考”)26所试点院校的招生章程。快来查看心仪院校的招生情况吧!
提醒大家注意:相较去年,部分高校的专业有所调整,请各位考生仔细查看。
2026春考招生章程
上海理工大学

上海海事大学

上海戏剧学院

华东政法大学

上海海洋大学

上海电力大学

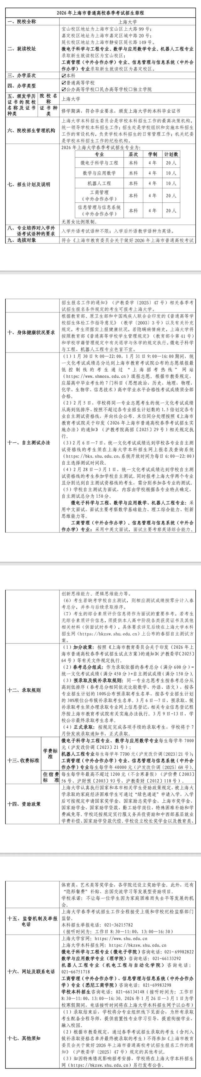
上海大学

上海中医药大学

上海师范大学

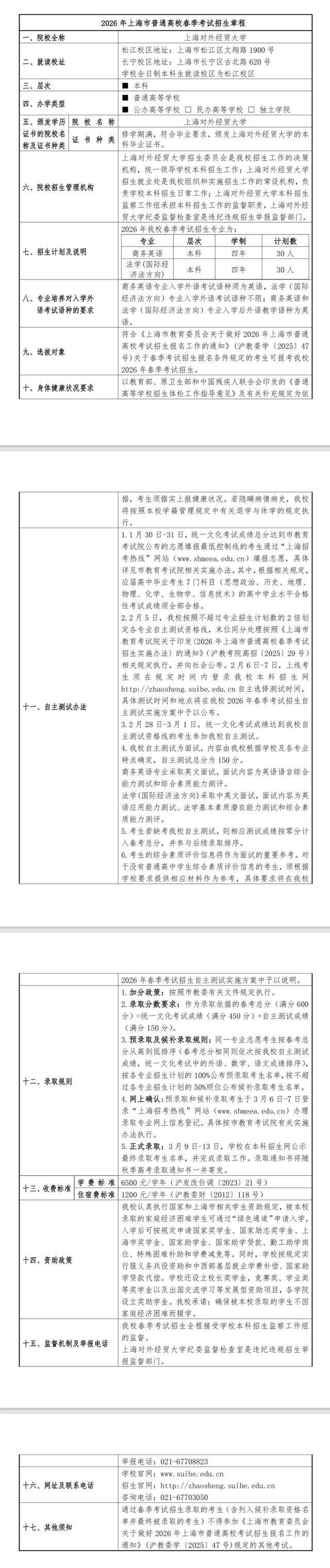
上海对外经贸大学

上海工程技术大学

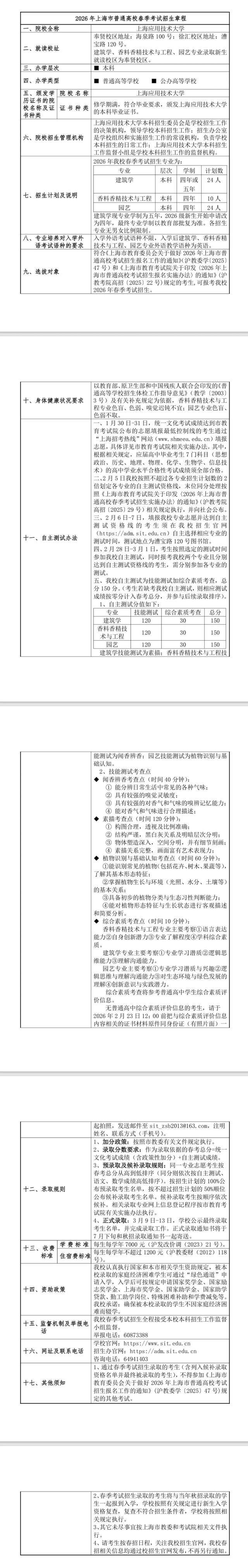
上海应用技术大学

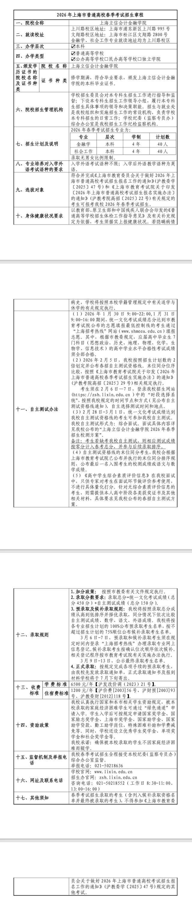
上海立信会计金融学院

上海第二工业大学

上海电机学院

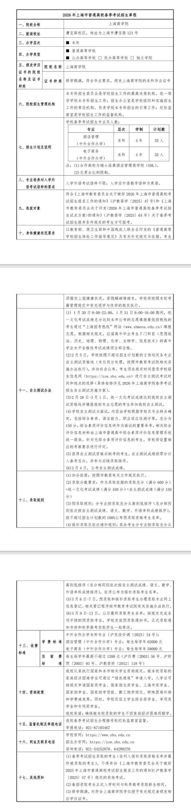
上海商学院

上海政法学院

上海健康医学院

上海外国语大学

上海杉达学院

上海建桥学院

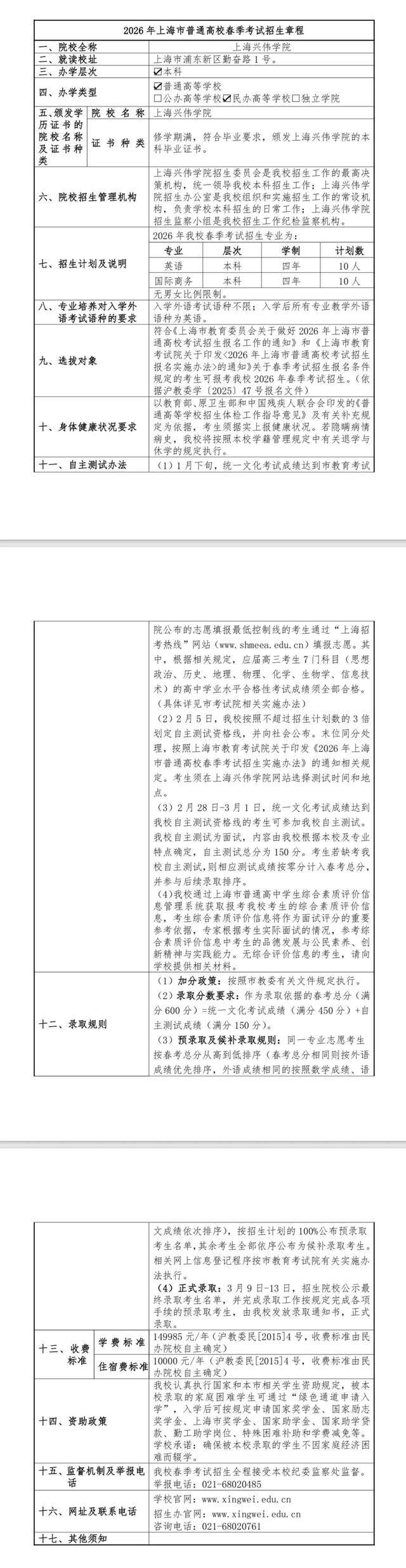
上海兴伟学院

上海立达学院

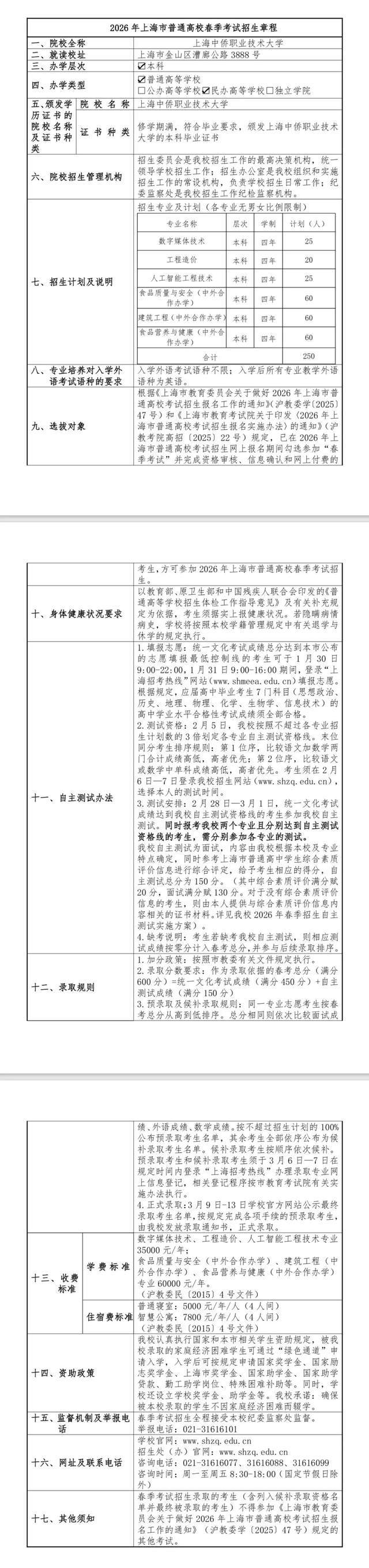
上海中侨职业技术大学

上海师范大学天华学院

上海外国语大学贤达经济人文学院


点击https://edu.sh.gov.cn/jyzt_ckzsrx2026bf48fb8abc1f1a9ccae9430f898c/?sessionid=查看原文件
(综合自:上海发布、上海教育,编辑:陈海笑,来源:上海徐汇微信公众号)



