
根据《中华全国总工会关于加强劳模工匠创新工作室建设的意见》(总工发〔2025〕15号)部署要求,按照本市加强上海市劳模工匠创新工作室建设的工作要求,2025年本市拟建设150家上海市劳模工匠创新工作室。为体现公开、公平、公正原则,进一步听取职工群众意见,接受社会监督,现将候选名单予以公示,公示期为2025年12月8日-12日。如有异议,请向上海市总工会基层工作部反映(提倡实名反映问题)。
联系人:马老师、王老师
联系电话:021-63211939转3163、021-62307008
联系邮箱:jcgzb@shszgh.cn
联系地址:上海市黄浦区汉口路10号316室
黄浦4个入选
2025年
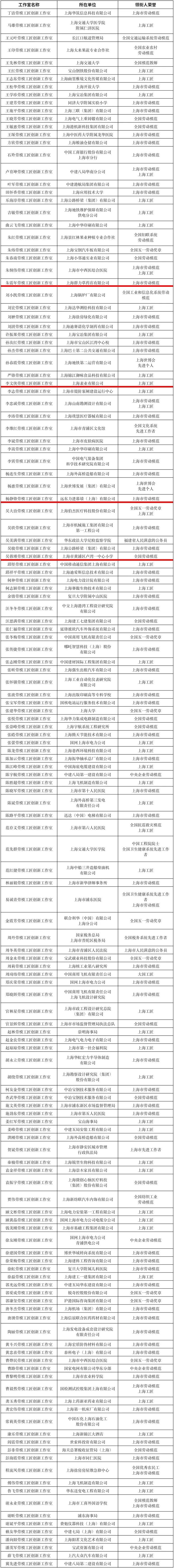
上海市劳模工匠创新工作室
建议名单
共150家
按照工作室领衔人姓氏笔划排序

编辑 / 孙超慧
来源 / 黄浦工会
转载请注明来自上海黄浦官方微信
1. 上海最美老式电梯,原来在这里!
2. 上班收到花是什么体验?南外滩白领:这波宠爱很可以!