
城银清算服务有限责任公司(简称“城银清算”)按照“公开、平等、竞争、择优”的原则,组织实施招聘工作。现将有关事项公告如下:
一、公司简介、招聘对象、招聘人数和专业需求、报考条件
(一)公司简介
城银清算服务有限责任公司是经中国人民银行批准设立的特许清算组织和国内支付清算金融基础设施之一。城银清算公司党委坚决贯彻落实党中央关于金融服务实体经济、防范化解金融风险的重大决策部署,贯彻落实中国人民银行党委对公司发展定位的重要工作安排,聚焦清算业务、通用金融信息传输和数字人民币服务等主责主业,深耕细作,有效提升金融综合服务能力,助力实体经济发展,并牢牢守住风险底线,实现持续高质量发展,切实服务央行履职。
(二)招聘对象
硕士研究生及以上学历学位应届毕业生(含两年择业期内未落实工作单位的高校毕业生,不含各类定向生、委培生,不含在校期间或两年择业期内有社保缴存记录的毕业生)。其中,2024年1月1日以后取得国(境)外学位的留学回国人员,未落实工作单位的,可以按照应届毕业生报考。
(三)招聘人数和专业需求
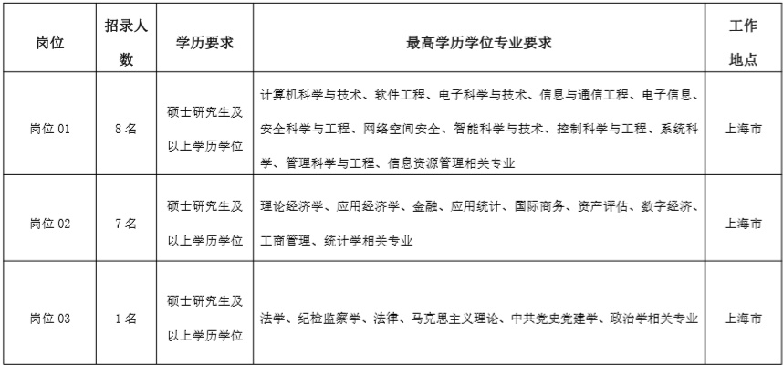
2026年计划招聘共16名硕士研究生及以上学历学位应届毕业生充实到公司各岗位(后续将根据实际工作表现和人岗匹配情况进行岗位分配),工作地点在上海。最高学历学位需满足3类专业方向,具体如下:

(四)报考条件
1.具有中华人民共和国国籍;
2.拥护中华人民共和国宪法,拥护中国共产党领导和社会主义制度;
3.年龄不超过38周岁(1986年11月以后出生);
4.具有良好的政治素质和道德品行,遵纪守法、诚实守信,无违法、违规、违纪等不良记录;
5.具有正常履行职责的身体条件和心理素质;
6.硕士研究生及以上学历且硕士及以上学位,专业对口,留学回国人员学历学位应通过教育部相关部门的学历学位认证,并有留学经历的相关证明材料(护照、签证、出入境信息等能确定留学经历的证明材料);
7.因犯罪受过刑事处罚的人员,被开除中国共产党党籍的人员,被开除公职的人员,被依法列为失信联合惩戒对象的人员,现役军人,在读的非应届毕业生,在以往公务员考录或事业单位公开招聘中被认定有舞弊等严重违反考试录(聘)用纪律行为还在影响期的人员,以及其他原因不宜录用的人员,不得报考;
8.报考人员应符合中国人民银行亲属回避相关规定。
二、报名程序和方法
(一)报名
招聘采用网上报名的方式。应聘者登录http://www.cbcc.cn/cyqs/gycy94/gszp49/xyzp94/541218/index.html(城银清算官网“校园招聘”栏目)下载《应聘报名表》《基本信息表》,填写完整后投递至专设招聘邮箱zhaopin2026@cbcc.cn。邮件主题及附件《应聘报名表》《基本信息表》命名为“岗位名称-姓名-移动电话”,如“岗位01-王XX-136XXXXXXXX”。
报名时间:1个月,即公告发布之日至2025年12月26日24:00。
(二)报名注意事项
1.报考人员请认真查询招聘岗位的专业和要求,以最高学历(包括即将获得的最高学历)报考,并且在录用时应当同时具有最高学历对应的学位。
2.报考人员必须如实、完整填写个人信息,确保姓名、个人联系方式、学习经历、工作经历等信息均已填写且准确无误。毕业院校名称必须与毕业证书上的院校全称保持一致,曾经有工作经历的报考人员必须如实、详细填写工作经历,工作单位要填写单位全称。
3.报考人员应对网上提交的信息和材料真实性、准确性和完整性负责。凡未按要求填报或与实际不符、弄虚作假的,一经查实,一律取消考试或录用资格。资格审查贯穿招聘工作全过程,在招聘各环节发现报考人员不符合报考资格条件的,公司均可取消其报考资格或者录用资格。涉及伪造、变造有关证件、材料、信息骗取考试资格的,将按有关规定严肃处理。
(三)资格审查
公司根据公告规定的报名资格条件与要求,对报考人员进行择优筛选。对通过筛选的报考人员,通过短信、电子邮件或电话等方式发送笔试通知。未通过筛选的报考人员,不再通知。
(四)招聘岗位的取消
报名截止后,各岗位通过资格审查的人数与拟招聘人数比例须达到3:1方可开考。达不到该比例的,适当减少该岗位招聘人数或取消该岗位招聘计划。
三、考试测评
考试测评分笔试、第一轮面试、第二轮面试三个阶段。三个岗位独立排名。公司工作人员将以电子邮件或电话等形式通知报考人员笔试、面试有关事宜,报考人员填报联系方式时应确保能及时联系到本人。
(一)笔试
笔试时间:2026年1月中上旬
笔试地点为上海(具体时间和地址将以电子邮件方式通知),笔试题型为客观题和主观题,主要考察报考人员政策理论水平、分析解决问题能力等综合素质,满分100分,合格分数线60分。
(二)第一轮面试
在笔试成绩达到合格分数线的报考人员中,根据所报考岗位,分别按照一定比例,依笔试成绩从高到低的顺序确定第一轮面试人员名单。如遇末位同分情况,一并进入第一轮面试。进入第一轮面试人员放弃面试机会的,由公司按该岗位笔试成绩由高到低的顺序在达到笔试合格分数线报考人员中依次递补。
第一轮面试地点为上海(具体时间和地址将以电子邮件方式通知),主要考察报考人员的专业知识与技能、分析解决问题能力,满分100分,合格分数线60分。
(三)心理测评及第二轮面试
在第一轮面试成绩达到合格分数线的报考人员中,根据所报考岗位,分别按照一定比例,依第一轮面试成绩从高到低的顺序确定第二轮面试人员名单。如遇末位同分情况,一并进入第二轮面试。进入第二轮面试人员放弃面试机会的,由公司按该岗位第一轮面试成绩由高到低的顺序在达到第一轮面试合格分数线报考人员中依次递补。参加第二轮面试前,公司将安排参加心理测评。
第二轮面试地点为上海(具体时间和地址将以电子邮件方式通知),主要考察综合素质能力,满分100分,合格分数线60分。
四、考察、体检
考试测评结束后,各岗位按照笔试成绩40%,第一轮面试成绩30%,第二轮面试成绩30%计算总分并排序。根据计划招聘人数、考试结果,在第二轮面试成绩达到合格分数线的报考人员中,按照考察人数与各岗位拟招聘人数1:1的比例确定进入考察、体检人选。
公司将采取实地走访、个别谈话、审核人事档案(学籍档案)、查询社会信用记录等方法,全面了解考察人选的政治素质、道德品质、能力素质、心理素质、学习和工作表现、遵纪守法、廉洁自律情况,是否具有应当回避的情形,身心健康状况等情况。考察中对应聘者进行资格复审,主要核实报考人员是否符合规定的招聘资格条件,确认提交的信息和材料是否真实、准确、完整,如发现报考人员不符合招聘资格条件、提交的信息和材料与实际不符,或者存在其他不宜聘用情形的,公司有权取消报考人员的录用资格。
考察人选须在规定时间内到指定三甲医院进行体检,体检项目和标准参照《公务员录用体检通用标准(试行)》及操作手册执行。
考察、体检人选不合格的,或考察人选自愿放弃的,由公司按该岗位总分由高到低的顺序在第二轮面试成绩达到合格分数线的报考人员中依次递补。
五、公示和录用
根据综合成绩、考察情况和体检结果,综合考虑、择优确定公示人选,在公司官方网站公示,接受社会监督。公示期为5个工作日。
公示期满,对没有问题或者反映的问题不影响聘用的人员,按规定程序办理相关聘用手续。对反映有影响聘用的问题并查实的,取消聘用资格。新聘用人员实行试用期,试用期考核结果合格的,办理转正手续,试用期内道德品行、学识水平、工作能力、身体或心理状况不符合聘用条件或无法胜任工作岗位要求的,取消聘用资格。
六、咨询与监督方式
咨询电话:021-68596055。监督电话:021-68596057。
受理时间:即日起至2025年12月26日,工作日9:00-11:00,14:00-17:00
来源:上海金融人才网