据市交通委执法总队消息,目前,公路违法超限运输非现场案件、道路旅客运输、道路货运、公交案件可全程在网上办理啦!具体办理方法详见↓
一、网上案件办理适用范围
公路违法超限运输非现场案件全程网上办理
1.案件当事人为外省市或本市企业(非个人);
2.公路违法超限运输非现场案件(非城市道路);
3.涉案车辆未过户(目前仅指本市车辆);
4.涉案车辆不属于“百吨王”货运车辆,且罚款金额小于五万。
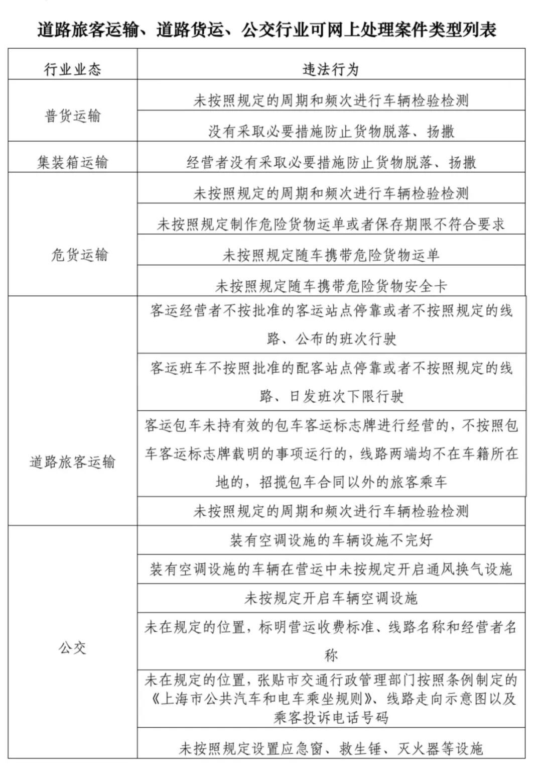
道路旅客运输、道路货运、公交案件网上办理
1.案件当事人为本市企业(非个人);
2.可网上处理案件类型详见列表。

二、案件网上办理须知
1.案件当事人(企业)收到短信通知之日起十五个工作日内,可利用本企业电子营业执照或“法人一证通”(目前本市企业需申请并绑定企业电子印章),登录上海市“一网通办”平台
网址:
https://zwdt.sh.gov.cn/govPortals/index.do
在搜索框搜索“交通运输行政执法案件办理”办件事项进行自助处理。网上自助处理时间段为工作日的08:30-17:00;
2.案件当事人(企业)自短信通知之日起十五个工作日内未在线上处理,案件自动转线下处理,案件当事人(企业)须至《处理通知书》上载明的案件处理窗口进行相关案件处理;
3.网上办理业务咨询电话:021-39530137;
4.通过网上自助处理案件需在线缴纳罚没款,目前可支持“微信或支付宝”扫码支付。
5.具体操作指南可关注“上海交通执法”微信公众号,在公众号提供的服务“案件处理”模块中“全程网上办”栏目内查看案件处理网上办理流程说明。
来源:上海交通执法
精彩看点
深切悼念!他在上海因病逝世,彻底改变所有上海人的出行生活
近期,上海这些地铁站内的无障碍设施完成改造
15日畅游长三角,来试试这样出行
上海市交通委宣传展示中心