
2026年度上海城乡居民医保集中参保即日起开始受理,至2025年12月25日结束。在城乡居民医保集中参保期内缴纳基本医疗保险费且连续参保的人员,可享受2026年度(1月1日至12月31日)城乡居民医保待遇。除新生儿等特殊群体外,在非集中参保期内参保或者未连续参保的人员参保,在待遇等待期满后,方可享受城乡居民医保待遇。

财政继续加大补贴力度
推动改革发展成果共享
近年来,通过新增医保定点医药机构、扩充医保药品目录、调整医疗服务价格、实施药品耗材集中带量采购、推广应用“医保码”等措施,上海参保居民的保障水平进一步提升,就医购药更加便捷。
2026年上海继续加大政府财政对城乡居民医保的投入力度,对每个参保居民给予普惠性补贴。同时,落实居住证参保要求,进一步扩大居保覆盖范围,在本市依法设立的各中小学校、中等职业学校、托幼机构的在册在籍学生和幼儿,不再区分本市户籍和外省市户籍,均可参加2026年本市城乡居民医保。
2026年居民医保筹资标准和个人缴费标准
(单位:元/人/年)

继续帮扶困难人群
努力实现应保尽保
继续对困难人群参保进行帮扶补助,城乡居民中的特困人员、低保对象和低保边缘家庭老人、重残人员以及高龄老人等,政府相关部门继续对其个人缴费部分给予补贴。同时,各区政府及村集体经济继续对农村居民个人缴费给予适当补贴。
网上办理更便捷
参保缴费“零跑动”
各类人员的参保登记方式均与往年一样,没有变化。除在校学生、在园(所)幼儿外,其他参保人员可至任意社区事务受理服务中心完成2026年度参保登记,18周岁以上本市户籍人员还可通过“一网通办”线上办理参保登记。完成参保登记的申请人,可在5个工作日后,通过线下、线上多个渠道,完成个人缴费。
提醒
线上线下缴费均可
还可通过个人账户家庭共济缴费
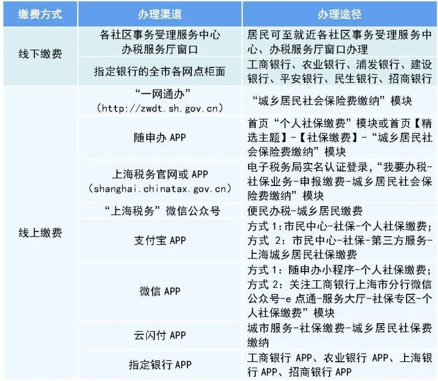
缴费方式一览表

(点击查看大图)
本市职保参保人通过家庭共济,可以为配偶、父母、子女以及近亲属(兄弟姐妹、祖父母、外祖父母、孙子女、外孙子女)缴纳2026年居保参保费。
1
符合前述续保条件,且组建家庭共济网并选择“共济缴费”的人员,医保部门将于2025年12月2日起按批次,从组建人历年账户结余资金中直接扣除共济网内家庭成员的参保缴费,无需个人再通过线下或线上渠道缴费;此类人员务必于2025年12月1日17:00前,确认是否选择“共济缴费”。
2
由所在学校集中申报参加居民医保,且组建家庭共济网并选择“共济缴费”的人员,医保部门将于2025年12月16日起分批次,从组建人历年账户结余资金中直接扣除共济网内家庭成员的参保缴费;此类人员务必于2025年12月15日17:00前,确认是否选择“共济缴费”。
3
本市农村户籍居民,通过集中参保方式参加居民医保,且组建家庭共济网并选择“共济缴费”的人员,医保部门将于2025年12月6日起按批次,从组建人历年账户结余资金中直接扣除共济网内家庭成员的参保缴费,此类人员务必于2025年12月5日17:00前,确认是否选择“共济缴费”。
4
通过社区事务受理服务中心,申请参加2026年居民医保的人员,在医保部门审核通过的同时,即从组建人历年账户结余资金中直接扣除共济网内家庭成员的参保缴费;此类人员务必于办理参保登记时确认是否“共济缴费”,便于医保部门审核通过后及时完成扣款及汇缴。
注意
本市职保参保人希望使用个人职保账户为配偶、父母、子女及近亲属(兄弟姐妹、祖父母、外祖父母、孙子女、外孙子女)完成居保缴费的人员,可在确保职保历年账户结余资金可足额支付参保费的前提下,通过“随申办市民云”APP、随申办微信小程序、随申办支付宝小程序或“国家医保服务平台”APP的地方专区,组建家庭共济网、选择“共济缴费”使用方式并保持选择的状态,以便医保部门及时完成扣款及汇缴,避免错过截止缴费期,影响待遇享受。
01

续保人员
可于2025年12月5日起,通过“随申办市民云”APP、随申办微信小程序、随申办支付宝小程序“医保个人账户家庭共济专区”查看共济缴费结果,也可通过“国家医保服务平台”APP,地方专区查看。
02

由所在学校集中申报参加居民医保的人员
可于2025年12月29日起,通过上述渠道查询共济缴费结果。
03

本市农村户籍居民,通过集中参保方式参加居民医保
可于2025年12月11日起,通过上述渠道查询共济缴费结果。
04

在社区事务中心申请参加2026年居民医保的人员
在医保部门审核通过后的次日,通过上述渠道查询共济缴费结果。

在开展2026年度城乡居民医保登记参保受理工作之际,希望符合条件的居民在规定期限内及时办理参保手续,及时缴费,确保个人医疗保险待遇及时享受。有关参保登记和缴费的办理流程,可至就近的社区事务受理服务中心咨询;或拨打医保服务热线12393咨询参保登记与共济缴费问题,拨打税务热线12366咨询线上线下缴费问题。


Q1
2026年城乡居民的医保待遇有哪些?
2026年居民医保住院和门急诊医保报销比例按现行政策执行。居民医保参保人员的基本医保待遇标准见下表:
上海市城乡居民基本医疗保险待遇表

注:2026年城乡居民大病保险待遇及最高支付限额按相关文件规定执行。
Q2
2026年城乡居民医保筹资标准如何调整?
为了保证城乡居民医保制度可持续发展,2026年政府财政继续加大对城乡居民医保的投入力度,提高了居民医保总筹资标准。具体为:
70周岁以上人员,筹资标准调整为7601元/年,其中个人缴费700元/年、财政补助6901元/年;
60—69岁人员,筹资标准调整为7601元/年,其中个人缴费870元/年、财政补助6731元/年;
19—59岁人员,筹资标准调整为4581元/年,其中个人缴费1040元/年、财政补助3541元/年;
中小学生和婴幼儿,筹资标准调整为2891元/年,其中个人缴费400元/年、财政补助2491元/年;本市各类高等院校、科研院所中接受普通高等学历教育的全日制本科学生、高职高专学生以及非在职研究生(以下简称“大学生”),筹资标准调整为1621元/年,其中个人缴费400元/年、财政补助1221元/年。
Q3
2026年城乡居民医保的个人缴费标准如何调整?
2026年,充分考虑居民的承受能力,按照国家要求,适度调整个人缴费标准。具体为:
70周岁以上人员,个人缴费调整为700元/年;
60—69岁人员,个人缴费调整为870元/年;
19—59岁人员,个人缴费调整为1040元/年;
中小学生和婴幼儿以及大学生,个人缴费调整为400元/年。
Q4
2026年城乡居民医保的覆盖范围有何变化?
2026年,本市落实居住证参保要求,进一步扩大城乡居民医保覆盖范围。在本市依法设立的各中小学校、中等职业学校、托幼机构的在册在籍学生和幼儿,不再区分本市户籍和外省市户籍,均可参加2026年本市城乡居民医保。
Q5
2026年本市困难人群参加城乡居民医保的补助政策有何变化?
与往年一样。2026年,本市继续对困难人群参加城乡居民医保实行帮扶补助,政府对特困人员、城乡低保家庭成员和低保边缘家庭老人、重残人员以及高龄老人等的个人缴费部分继续予以补助。其中本市低保边缘家庭中60周岁以上人员,个人在参保时缴纳120元,剩余部分由医疗保障部门给予资助;其余困难人员给予全额补助。
Q6
2026年度本市城乡居民医保的登记缴费期如何设置?
2026年,本市城乡居民医保的集中参保期截止2025年12月25日17:30,建议符合条件的居民在2025年12月23日前及时办理登记参保手续,并在规定时间内及时完成缴费,确保个人医疗保险待遇按时享受。
Q7
2026年本市城乡居民如何办理参保登记缴费手续?
2026年,医保部门负责参保登记、审核参保资格;税务部门负责按政策核定缴费数额并收缴。
各类人员的参保登记方式基本与往年一样。
全日制大学生、中小学校在册学生和在园(所)幼儿,由学校和托幼机构统一办理登记手续和代为收取个人缴费;
农村居民由其户籍所在的村委会办理登记确认手续;
其他参保人员可至任意社区事务受理服务中心办理参保登记,18周岁以上本市户籍人员还可通过“一网通办”线上办理参保登记。完成参保登记的申请人,可在5个工作日后,通过线下、线上多个渠道,完成个人缴费。
提醒
为进一步方便居民办理参保手续,已参加2025年本市城乡居民医保,无外省市基本医疗保险待遇,且符合以下任一条件的人员,视作续保人员,不需要前往社区事务受理服务中心办理参保登记手续,可直接通过线上缴费渠道缴费或由他人代为缴费,或通过个人账户家庭共济缴费,实现“零跑动”(习惯线下窗口办理的人员,仍可通过线下缴费渠道自行缴费)。具体条件如下:
上一年度年满19周岁及以上的本市城镇户籍人员。
除在校学生、在园(所)幼儿以外的18周岁以下本市户籍人员。
持有外国人永久居留证的人员(有效期内,下同)。
本市户籍人员和《上海市居住证》积分达到标准分值人员的持《港澳居民居住证》或《台湾居民居住证》的配偶和18周岁以下的子女,以及持有本市公安部门签发的港澳台居民居住证的未就业港澳台居民。
持《上海市居住证》且积分达到标准分值人员的外省市户籍配偶及非本市在校学生(18周岁以下)和非在园(所)幼儿。
持B类居住证人员的配偶及非本市在校学生(18周岁以下)和非在园(所)幼儿。
线上线下缴费均可
还可通过个人账户家庭共济缴费
线下
缴费渠道
各社区事务受理服务中心、办税服务厅窗口。
指定银行(工商银行、农业银行、浦发银行、建设银行、平安银行、民生银行、招商银行)的全市各网点柜面。
线上
缴费渠道
“一网通办”的“城乡居民社会保险费缴纳”模块(http://zwdt.sh.gov.cn)。
随申办APP—首页“个人社保缴费”模块或首页【精选主题】—【社保缴费】—“城乡居民社会保险费缴纳”模块。
上海税务官网或APP(shanghai.chinatax.gov.cn),电子税务局实名认证登录,“我要办税—社保业务—申报缴费—城乡居民社会保险费缴纳”模块。
“上海税务”微信公众号—便民办税—城乡居民缴费。
支付宝APP:方式1:市民中心—社保—个人社保缴费;方式2:市民中心—社保—第三方服务—上海城乡居民社保缴费。
微信APP:方式1:随申办小程序—个人社保缴费;方式2:关注工商银行上海市分行微信公众号—e点通—服务大厅—社保专区—“个人社保缴费”模块。
云闪付APP:城市服务—社保缴费—城乡居民社保费缴纳。
指定银行APP(工商银行APP、农业银行APP、上海银行APP、招商银行APP)。
Q8
2026年居民医保个人账户家庭共济缴费的范围是什么?
个人账户家庭共济缴费范围,与2025年一样,可以为配偶、父母、子女,以及近亲属(兄弟姐妹、祖父母、外祖父母、孙子女、外孙子女)缴纳2026年居保参保费。
1
符合前述续保条件,且组建家庭共济网并选择“共济缴费”的人员,医保部门将于2025年12月2日起按批次,从组建人历年账户结余资金中直接扣除共济网内家庭成员的参保缴费,无需个人再通过线下或线上渠道缴费;此类人员务必于2025年12月1日17:00前,确认是否选择“共济缴费”。
2
由所在学校集中申报参加居民医保,且组建家庭共济网并选择“共济缴费”的人员,医保部门将于2025年12月16日起分批次,从组建人历年账户结余资金中直接扣除共济网内家庭成员的参保缴费;此类人员务必于2025年12月15日17:00前,确认是否选择“共济缴费”。
3
本市农村户籍居民,通过集中参保方式参加居民医保,且组建家庭共济网并选择“共济缴费”的人员,医保部门将于2025年12月6日起按批次,从组建人历年账户结余资金中直接扣除共济网内家庭成员的参保缴费,此类人员务必于2025年12月5日17:00前,确认是否选择“共济缴费”。
4
通过社区事务受理服务中心,零星申请方式参加2026年居民医保的人员,在医保部门审核通过的同时,即从组建人历年账户结余资金中直接扣除共济网内家庭成员的参保缴费;此类人员务必于办理参保登记时确认是否“共济缴费”,便于医保部门审核通过后及时完成扣款及汇缴。
提醒
希望使用个人职保账户为配偶、父母、子女及近亲属(兄弟姐妹、祖父母、外祖父母、孙子女、外孙子女)完成居保缴费的人员,可在确保职保历年账户结余资金可足额支付参保费的前提下,通过“随申办市民云”APP、随申办微信小程序、随申办支付宝小程序或“国家医保服务平台”APP的地方专区,组建家庭共济网、选择“共济缴费”使用方式,以便医保部门及时完成扣款及汇缴,避免错过截止缴费期,影响待遇享受。
不希望通过“共济缴费”方式参保缴费的,家庭共济网组建人务必在医保部门处理不同人群“共济缴费”扣款的前一日,通过上述渠道取消“共济缴费”方式。
Q9
如何查询2026年本市城乡居民“共济缴费”是否成功?
1
符合前述续保条件,且组建家庭共济网并选择“共济缴费”的市民,可于2025年12月5日起,通过“随申办市民云”APP、随申办微信小程序、随申办支付宝小程序“医保个人账户家庭共济专区”查看共济缴费结果,也可通过“国家医保服务平台”APP,地方专区查看。
2
由所在学校集中申报参加居民医保,且已选择“共济缴费”的人员,可于2025年12月29日起,通过上述渠道查询共济缴费结果。
3
本市农村户籍居民,通过集中参保方式参加居民医保,且已选择“共济缴费”的人员,可于2025年12月11日起,通过上述渠道查询共济缴费结果。
4
通过零星参保方式申请参加2026年居民医保的人员,在医保部门审核通过的次日,通过上述渠道查询共济缴费结果。
另外,建议在共济缴费扣款成功的10个工作日后,通过上海税务官方网站电子税务局、随申办在线下载缴费证明,或至就近社区事务受理服务中心和办税服务大厅打印缴费证明。
Q10
及时参加2026年城乡居民医保,有哪些好处?
自2025年起,本市对城乡居民医保参保人员设置了两项激励措施。一是基金零报销激励。为引导公民增强自身健康第一责任人意识,对当年参加了城乡居民医保,且没有报销过医疗费用的参保人,次年正常参保后,可提高城乡居民大病保险最高支付限额。二是连续参保激励。自2025年起,对连续参保满4年的参保人员,从第5年起,每多参1年,可提高城乡居民大病保险最高支付限额。
Q11
对断保人员的约束机制是什么?
由于居民医保是自愿参保,为保护全体参保人的合法权益,避免部分人员健康时不参保、生病才参保的逆向选择,根据国家要求,自2025年起,对未在居民医保集中参保期内参保或未连续参保的人员,参保后要有固定待遇等待期3个月。其中,对断保人员,增设变动等待期,每多断保1年,在固定待遇等待期基础上增加变动待遇等待期1个月。参保人可通过补缴修复变动待遇等待期,每多缴1年可减少1个月变动待遇等待期,连续断缴4年及以上的,修复后固定待遇等待期和变动待遇等待期之和不少于6个月。如参保人未参加2025年居民医保,参加2026年居民医保后,将有3个月待遇等待期。
此外,自2025年起,对断保人员再参保缴费的,降低城乡居民大病保险最高支付限额。
Q12
怎么判断居民医保是否属于连续参保?
连续参保的年限从2025年起开始计算。职工医保参保年限不纳入居民医保连续参保年限计算。
参保人员已连续2年(含2年)以上参加基本医疗保险的,因就业等个人状态变化在职工医保和居民医保间切换参保关系的,且中断缴费时间不超过3个月的,缴费参加居民医保后,可视同连续参保。


编辑:陆天宇
资料:宝山医保
*转载请注明来自上海宝山官方微信

