根据上海市人力资源和社会保障局《关于印发<上海市事业单位公开招聘人员办法>的通知》(沪人社规〔2019〕15号)要求,结合青浦区教育系统事业发展需要,面向社会公开招聘事业编制教师和教育储备人才。
应届大学毕业生,在职教师,社会人员。
备注:根据《上海市人力资源和社会保障局等五部门关于优化调整高校毕业生参加本市招考(聘)工作有关事项的通知》(沪人社就〔2024〕309号)文件精神,本次招聘一并向毕业证书落款为2025年、未落实编制内工作的高校应届毕业生开放。若上级有新规定,从其规定。
1.职业道德要求
拥护中国共产党的领导,忠诚党的教育事业,遵纪守法,品行端正,身心健康,诚实可信,德才兼备,志愿服务青浦教育。
2.教师资格要求
具有相应的教师资格证书或教师资格考试合格证明(有效期内);在职教师应具有相应的教师资格证书。
报考九年一贯制学校的应聘者应具有初中及以上教师资格证书或教师资格考试合格证明。
3.学历要求
事业编制教师:
(1)应聘高中教师
研究生学历,同时具有相应学位。
(2)应聘中职、义务教育、校外教育、成人教育教师
本科及以上学历,同时具有相应学位。
(3)非本市户籍普通高校毕业生须满足以下要求之一
①研究生学历,同时具有相应学位。
②已纳入青浦区教育储备人才队伍。
教育储备人才:
“双一流”建设高校、部属或省属重点师范院校师范专业本科及以上学历,同时具有相应学位。
4.专业要求
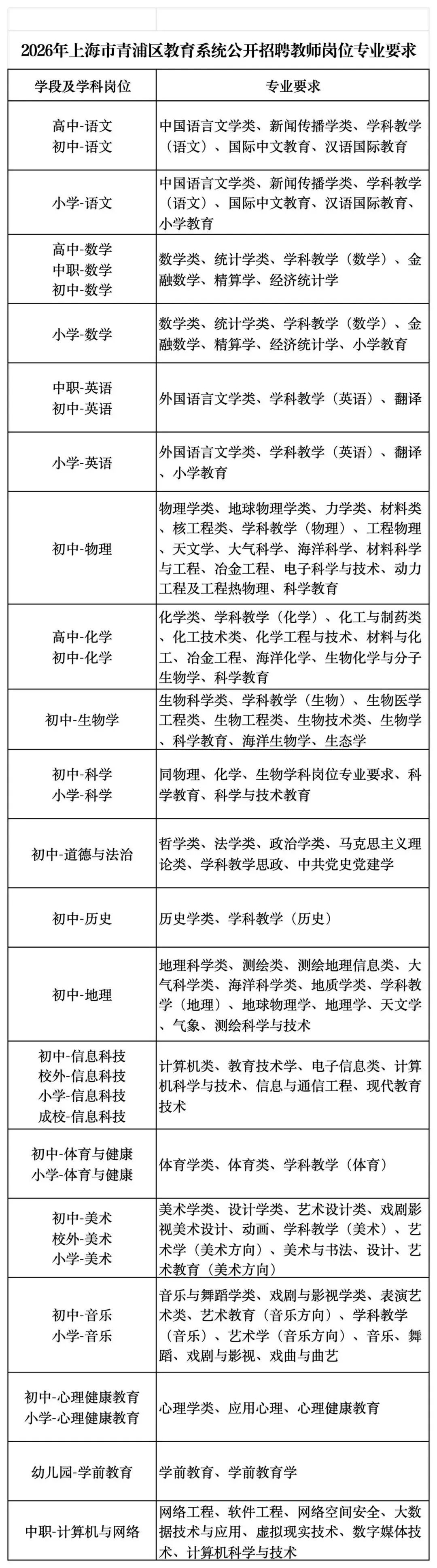
所学专业应与应聘学科一致或相关(详见附件1“2026年上海市青浦区教育系统公开招聘教师岗位专业要求”)。
5.普通话要求
应聘学前教育和语文学科,普通话须达到二级甲等及以上水平,其他学科普通话应达到二级乙等及以上水平。
6.英语等级要求
应聘英语教师的须持有专业英语四级及以上合格证书,或大学英语六级成绩425分及以上。
7.年龄要求
事业编制教师:
一般在35周岁以下(1991年1月1日及之后出生)。具有高级及以上职称的年龄可适当放宽至40周岁(1986年1月1日及之后出生)。
教育储备人才:
一般在30周岁以下(1996年1月1日及之后出生)。
8.其他要求
外省市户籍非本市学校在编在职教师,须取得中级专业技术职务。
1.招聘岗位及数量
详见附件2“2026年上海市青浦区教育系统公开招聘事业编制教师岗位及数量”、附件3“2026年上海市青浦区教育系统公开招聘教育储备人才岗位及数量”。
2.招聘程序
(1)网上报名
应聘者在青浦区教育党群服务中心网站上报名(网址:dq.qpedu.cn),时间为2025年11月10日-11月17日,依据本公告规定的招聘条件,在线填写报名信息。
同时符合事业编制教师和教育储备人才招聘条件的应聘者,可兼报同学段同学科岗位。
(2)现场确认
应聘者本人于2025年11月10日-11月17日之间,带好应聘材料原件和复印件(具体要求见附件4“2026年上海市青浦区教育系统公开招聘教师递交材料要求”)到青浦区教育党群服务中心(上海市青浦区夏阳街道北淀浦河路1000号)现场递交材料。应聘者现场确认前需登陆招聘平台进行预约,未经预约的应聘者现场递交材料不予受理。
(3)学科专业知识测试
区统一组织的学科专业知识测试日期及具体事项另行通知,测试学科按市统一考试科目进行。
青浦区教育党群服务中心根据参加学科专业知识测试的人数与岗位计划招录人数3:1比例,按学科专业知识测试成绩从高分到低分排序,确定岗位报名入围人员名单(学科专业知识测试成绩低于该学科平均分20分者,不予入围),并在青浦区教育党群服务中心网站上公布。
(4)资格审查
青浦区教育党群服务中心对学科专业知识测试入围的应聘者进行资格审查,符合应聘条件者参加岗位报名及面试试教。
对应聘教育储备人才岗位的人员,除进行资格审查外,还将进行资历评分。
(5)递补
报考人员因资格审查等原因未通过的,或在岗位报名前放弃的,根据学科专业知识测试成绩排名依次递补。(递补人员学科专业知识测试成绩应不低于该学科平均分20分)
(6)应聘事业编制教师岗位报名及面试试教
事业编制教师入围者先行在网上按学科专业知识测试成绩从高分到低分,以3:1比例进行岗位报名,每人限报1个岗位。岗位报名成功后,参加由区统一组织的面试试教,岗位报名和面试试教日期及具体事项另行通知。
(7)应聘教育储备人才岗位报名及面试试教
教育储备人才应聘者待入围名单公布后,在网上按学科专业知识测试成绩从高分到低分,以3:1比例进行岗位报名,每人限报1个岗位。岗位报名成功后,参加学校面试试教,岗位报名和面试试教日期及具体事项另行通知。
3.录用办法
(1)面试试教结束后,将按照综合成绩从高到低的顺序确定入围教师职业素质测试、体检和考察的人选。综合成绩同分的,学科专业知识测试成绩高者优先;学科专业知识测试成绩再同分的,试教成绩高者优先。
事业编制教师综合成绩的计算方法为:学科专业知识测试成绩占50%,面试试教成绩占50%。其中,面试试教成绩的计算方法为结构化面试成绩占50%、试教成绩占50%,结构化面试成绩或试教成绩低于60分者,不予入围(学科专业知识测试成绩和面试试教成绩均按百分制折算)。
教育储备人才综合成绩的计算方法为:资历评分成绩占10%,学科专业知识测试成绩占45%,面试试教成绩占45%(面试或试教成绩低于60分者不予入围)。
(2)参加特殊学科岗位招录的应聘者,不参加学科专业知识测试和面试试教,但需参加学校考核测试、教师职业素质测试和市综合测试,具体事项另行通知。
学校考核测试包括:笔试(40%)、面试(30%)、试教(30%),学校考核测试结束后,以3:1比例按学校考核测试成绩从高分到低分排序,确定入围市综合测试人员名单(学校考核测试成绩按百分制折算,低于60分者不予入围)。
经市综合测试合格后,按学校考核测试成绩排序确定最终入围教师职业素质测试、体检和考察的人选。
(3)应聘者的入围情况在青浦区教育党群服务中心网站上公布。
(4)青浦区教育党群服务中心组织入围者进行教师职业素质测试,体检以及思想政治素质、遵纪守法等情况考察,不合格者不予录用。
(5)青浦区教育党群服务中心网站进行拟录用名单公示,公示期为5个工作日。
(6)递补说明:报考人员因教师职业素质测试、体检、考察等原因未通过或本人主动放弃的,根据综合成绩排名依次递补。
(7)事业编制教师:拟录用人员按有关规定与招聘学校签订就业协议。按招聘条件要求递交有关材料,并报区人社局审批后办理入编手续。
(8)教育储备人才:实行派遣合同管理。薪资报酬比照同类别同学段事业编制人员执行,与同类别同学段事业编制人员享有同等的职称评审、评优评先、培养培训等待遇,其专业发展路径、考核要求、考核标准和考核程序与事业编制教师一致。
1.凡在2026年8月15日前不能按时取得毕业证书、学位证书、教师资格证书者,相关协议终止履行。
2.应聘者应对提交的信息和材料的真实性负责,一旦发现应聘者报名信息失实或弄虚作假,均取消应聘资格。
咨询电话:59715007,59710155
监督电话:69713015,69713877
(时间:工作日上午8:30-11:30,下午1:30-5:00)




来源:教师博雅