我的位置: 上观号 > 徐汇通 > 文章详情

上海市第一妇婴保健院发布2026年度招聘计划公告,即日起可报名→

转自:徐汇通 2025-10-20 16:10:27

上海市第一妇婴保健院发布2026年度招聘计划公告,招聘岗位包括妇产科规培医师、产科主治医师、遗传数据分析技术人员、转化医学中心助理研究员等。有意向者请将个人简历通过电子邮件方式递交至邮箱(shyfy_zp@163.com),邮件主题请注明“应聘岗位--本人姓名”。(PS:博士后岗位长期有效,其他岗位招满即止)

招聘目录

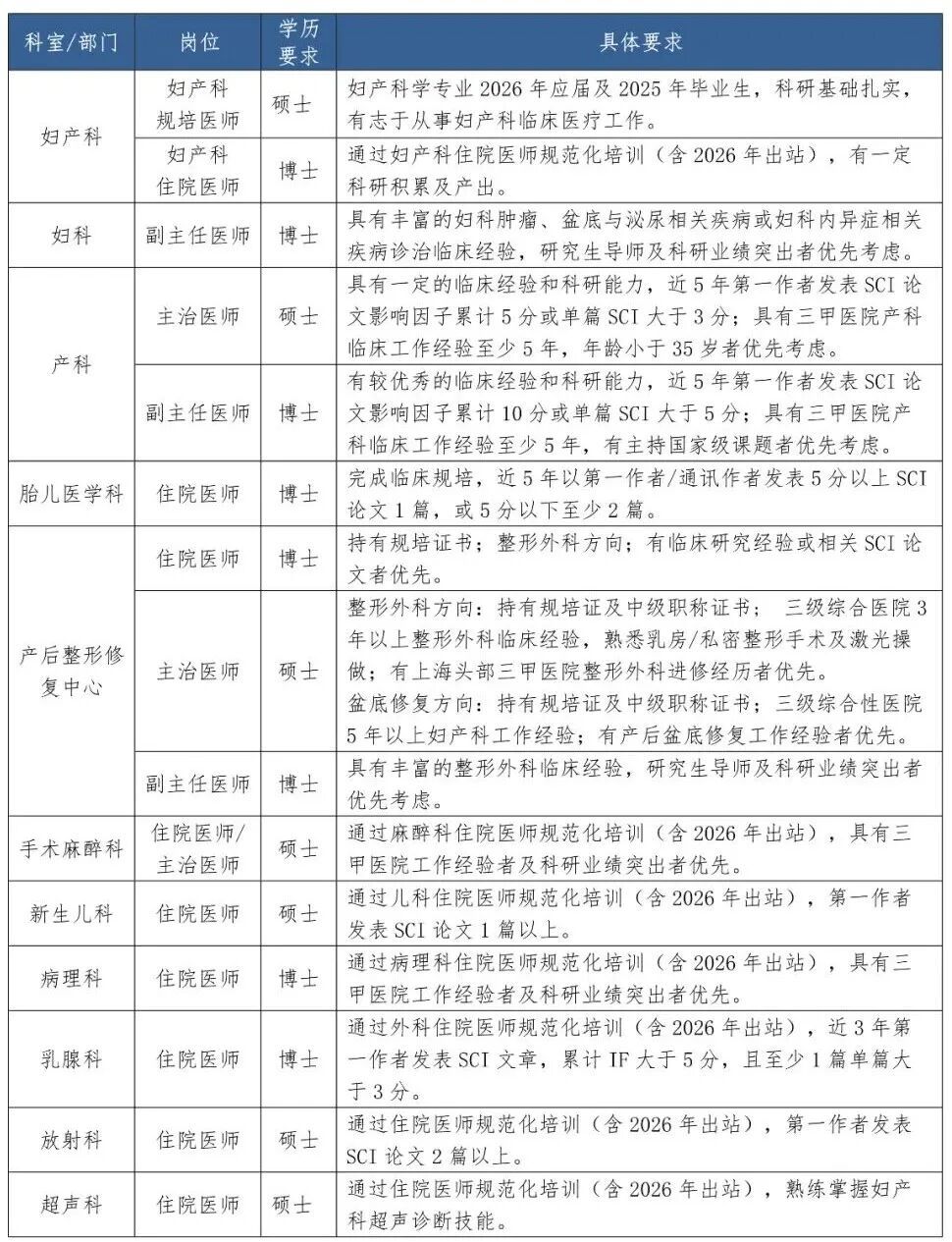
医师岗位

>>点击图片可放大查看<<

医技岗位

>>点击图片可放大查看<<

科研岗位

>>点击图片可放大查看<<

 博士后岗位长期有效,其他岗位招满即止。

医院部分人才计划简介

优秀住院医师规范化培训学员培养计划(“优培计划”)

1.入选基本条件

(1)具有硕博士研究生学历、已取得硕士或博士学位的应届规培医师;

(2)规培入职前3年内以第一/通讯作者身份已发表8分(含)以上SCI论著1篇或发表SCI论著累计影响因子15分(含)以上的(含已获得录用通知的,但须于入院当年12月31日前见刊)。

2.薪酬待遇

(1)除与同类单位相比极具竞争力的优厚薪酬外。第一年可另享12万元的额外津贴;

(2)规培期间的科研产出,参照内部文件另行予以奖励。

“临床博士后”项目

1.入选基本条件

(1)年龄在35岁以下,获得相关专业博士学位一般不超过1年的一年级规培生;

(2)学术方面,须符合下列条件之一:

  • 以第一作者或者通讯作者身份在SCI期刊发表单篇影响因子大于5分的研究型论文;

  • 以第一作者或者通讯作者身份在SCI期刊发表累计影响因子大于8分的研究型论文;

  • 以第一作者或者通讯作者身份在SCI期刊发表1篇中科院分区2区及以上的研究型论文。

2.薪酬待遇

除享受医院规培生同等待遇外,在站期间按1万元/月标准给予博士后补贴。

优秀博士后培养计划(“优博计划”)

1.入选基本条件

(1)临床医学流动站博士后:进站前的3年内,以第一作者身份在SCI期刊发表过至少一篇单篇影响因子大于10分的SCI论文(综述除外,预警期刊除外);

(2)非临床医学流动站博士后:进站前的3年内,以第一作者身份在SCI期刊发表过至少一篇单篇影响因子大于18分的SCI论文(综述除外,预警期刊除外)。

2.薪酬待遇

(1)除按规定享受博士后待遇(基本年薪+科研奖励性津贴),另予一次性奖励6万元;

(2)在站期间的科研产出,参照内部文件另行予以奖励。

高层次人才引进计划

凡符合医院“高层次人才引进计划”所列条件的应聘者,签订聘用合同后,医院将根据不同学科特点和研究计划,给予丰厚的科研启动经费及安家费。

应聘方式

有意向者请将个人简历通过电子邮件方式递交至该院人力资源部邮箱,邮件主题请注明“应聘岗位--本人姓名”。

※简历内容请列明以下信息:

  ① 户籍所在地(应届毕业生填写生源地)

  ② 教育经历(从高中开始填写)

  ③ 论文需注明作者排名(共一/共通讯写明具体排名)、发表时间、杂志信息、文章类型;发表过SCI论文的,另需注明文章发表当年影响因子及中科院杂志分区。

上海市第一妇婴保健院人力资源部

地址:上海市浦东新区高科西路2699号行政楼202室

邮编:201204

电话:021-20261000*1204

邮箱:shyfy_zp@163.com

编辑:邱彩红

转载请注明来自上海徐汇官方账号