
孜孜求实,踔厉奋发
知行合一,笃行不怠
在2025年“知行杯”
上海市大学生社会实践大赛中
同济学子
聚焦乡村振兴、生态保护
科技创新、城市建设
人民健康等热点领域
脱颖而出,斩获佳绩
再捧“优胜杯”
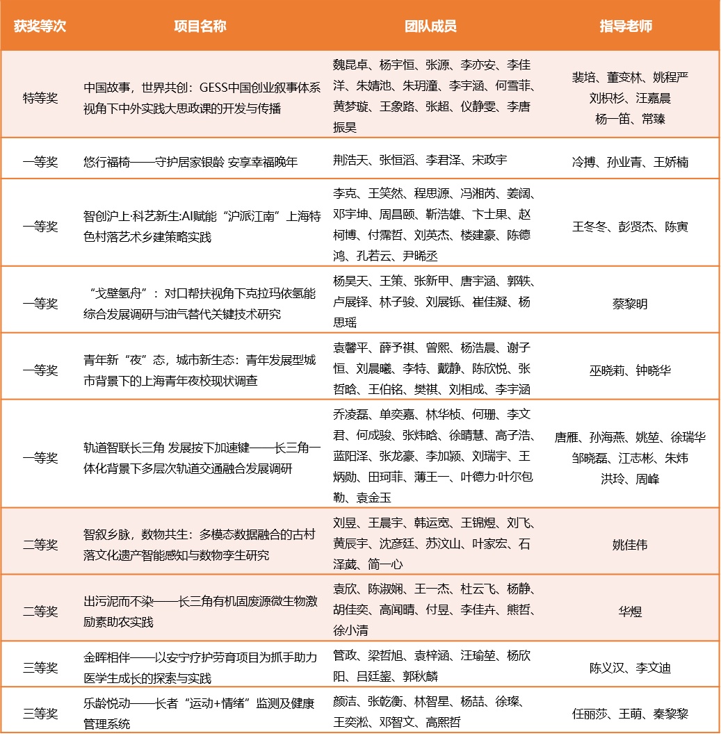
共获1个特等奖,5个一等奖
2个二等奖,2个三等奖
总分位居上海市第二名
祝贺

特等奖

项目名称:中国故事,世界共创:GESS中国创业叙事体系视角下中外实践大思政课的开发与传播
牵头学院:经济与管理学院
项目简介:自2016年起,该项目以讲好中国创业故事为主线,以建设中外实践大思政课典型为愿景,对全球学员进行调研,总结出中国在国际话语体系中的叙事逆差、中外文化交流浅层化以及中外青年间共同体意识淡薄的三大核心痛点,并据此设计开发了理论讲授、企业参访、导师引领三线融合的大思政课新范式,构建了“中外青年共思共商共创”实践育人新机制,为新时代讲好中国故事贡献同济智慧。
一等奖

项目名称:悠行福椅——守护居家银龄安享幸福晚年
牵头学院:汽车学院
项目简介:该项目聚焦老年人“感知弱、行动难、决策慢”三大痛点,成功研发出“悠行福椅”智能爬楼轮椅。该轮椅集成环境感知、智能爬楼与语音交互导航等现代化功能于一体,有效提升了老年人出行的安全性与便捷性。团队成员深入走访多个敬老院、社区,并前往多家企业及养老康复医院开展调研,累计服务20余户老年家庭,持续收集反馈建议,不断优化轮椅功能,有力推动了养老服务的智能化进程与科技成果转化。

项目名称:智创沪上·科艺新生:AI赋能“沪派江南”上海特色村落艺术乡建策略实践
牵头学院:艺术与传媒学院
项目简介:该项目积极响应上海市“沪派江南”特色村落风貌保护传承规划,紧扣超大城市乡村振兴与文化传承的现实需求,深入松江、闵行、嘉定等六区15个特色村落,以“艺术+科技”双轮驱动开展调研与数字化实践,拍摄了千余张图像、制作了多部视频,打造“沪派江南”数字文化资源库,并推出了专题网站、案例集及地方志等成果,初步构建产学研合作与乡村业态转化机制,为长三角乡村文化振兴提供可复制的“上海范式”。

项目名称:“戈壁氢舟”——对口帮扶视角下克拉玛依氢能综合发展调研与油气替代关键技术研究
牵头学院:汽车学院
项目简介:为响应国家对口援疆战略和上海市对口帮扶的号召,该项目依托汽车学院在氢能领域的学科优势,深入新疆克拉玛依市,通过挂职10个政府部门、走访2家企业、与1所高校座谈、研读52份政策文件及举办5场座谈会等方式,尽可能地全面调研当地氢能产业,重点攻关灰氢掺混天然气技术,针对工业锅炉和家用灶具场景,经实验模拟提出燃烧器优化、动态调控掺氢比例等方案,为当地氢能产业决策提供科技支撑。

项目名称:青年新“夜”态,城市新生态:青年发展型城市背景下的上海青年夜校现状调查
牵头学院:政治与国际关系学院
项目简介:青年夜校是年轻人连接兴趣、技能与生活的桥梁。团队依据上海市“2+16+X”夜校分布体系,走访全市十余区、数十个夜校阵地,通过开展百余次调研访谈、场景观察和课程体验,撰写了数万字《上海市青年夜校调研报告》,设计开发了“青年夜校课堂通”小程序提升服务,并绘制分布地图、制作宣传折页扩大影响,以期推动夜校更好地满足青年需求,持续提供高性价比学习机会,促进社区融合与城市治理效能提升。

项目名称:轨道智联长三角 发展按下加速键——长三角一体化背景下多层次轨道交通融合发展调研
牵头学院:交通学院
项目简介:构建“轨道上的长三角”是推动长三角一体化高质量发展的关键。交通学院组建由行业教授与思政老师带队、本硕博跨年级专业学生参与的实践团队,赴沪苏杭合等10余座长三角城市,聚焦多层次轨道交通融合瓶颈开展深度调研,为构建高效区域轨道交通网络建言献策。该项目不仅可以推动长三角一体化向纵深推进,又引导了青年学子领悟专业价值,坚定信念,以专业智慧服务国家战略。
同济学子奔赴祖国各地
深入开展社会实践活动
他们用脚步丈量山河热土
将青春理想融入实际行动
在知行合一中回应时代召唤
未来
同济青年将继续
在火热的社会实践中
学真知,悟真谛
让青春在为中国式现代化
挺膺担当中绽放光芒
来源:校团委
责编:聂阳阳